Elation Design Spot LED handleiding

52 pagina's
PDF beschikbaar

Handleiding

Je bekijkt pagina 45 van 52
Design Spot LED
©Elation Professional® 45 Design Spot LED
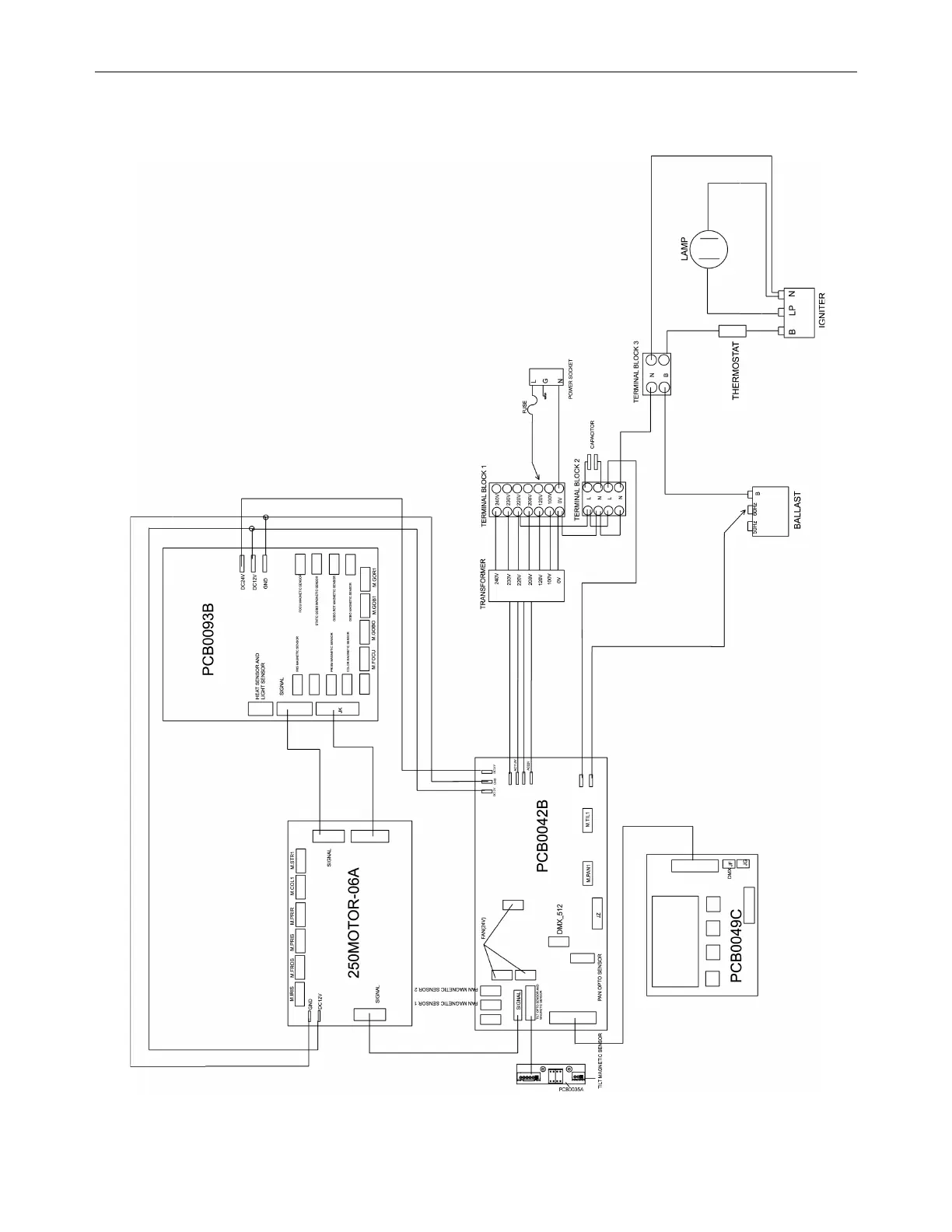
17. CIRCUIT SCHEMATIC

Bekijk gratis de handleiding van Elation Design Spot LED, stel vragen en lees de antwoorden op veelvoorkomende problemen, of gebruik onze assistent om sneller informatie in de handleiding te vinden of uitleg te krijgen over specifieke functies.

Productinformatie

MerkElation
ModelDesign Spot LED
CategorieVerlichting
TaalNederlands
Grootte5181 MB