Elation Design Spot 250 Pro handleiding

56 pagina's
PDF beschikbaar

Handleiding

Je bekijkt pagina 54 van 56
Design Spot 250 Pro™
©Elation Professional® 54 Design Spot 250 Pro
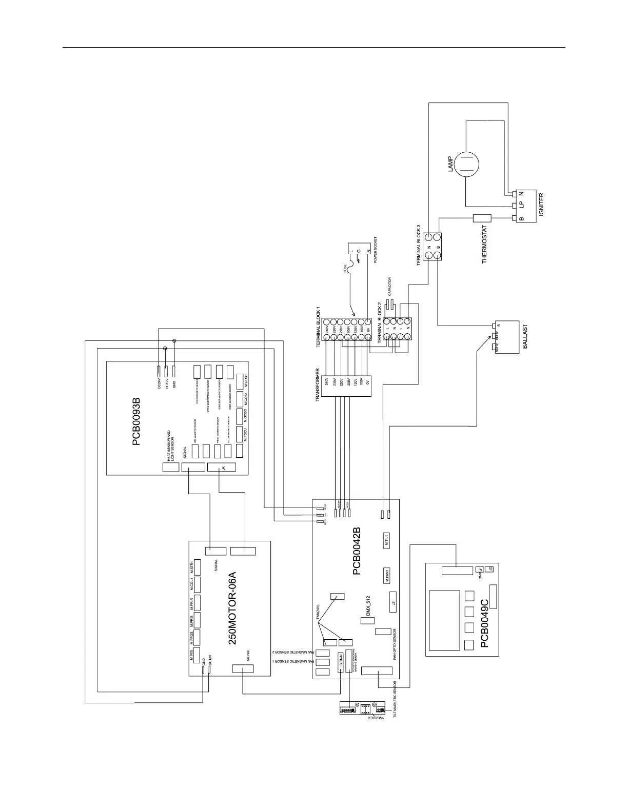
19. CIRCUIT SCHEMATIC

Bekijk gratis de handleiding van Elation Design Spot 250 Pro, stel vragen en lees de antwoorden op veelvoorkomende problemen, of gebruik onze assistent om sneller informatie in de handleiding te vinden of uitleg te krijgen over specifieke functies.

Productinformatie

MerkElation
ModelDesign Spot 250 Pro
CategorieVerlichting
TaalNederlands
Grootte5733 MB