Daizuki DXMHT09E424-24 handleiding

84 pagina's
PDF beschikbaar

Handleiding

Je bekijkt pagina 6 van 84
Air Conditioner Service Manual
6
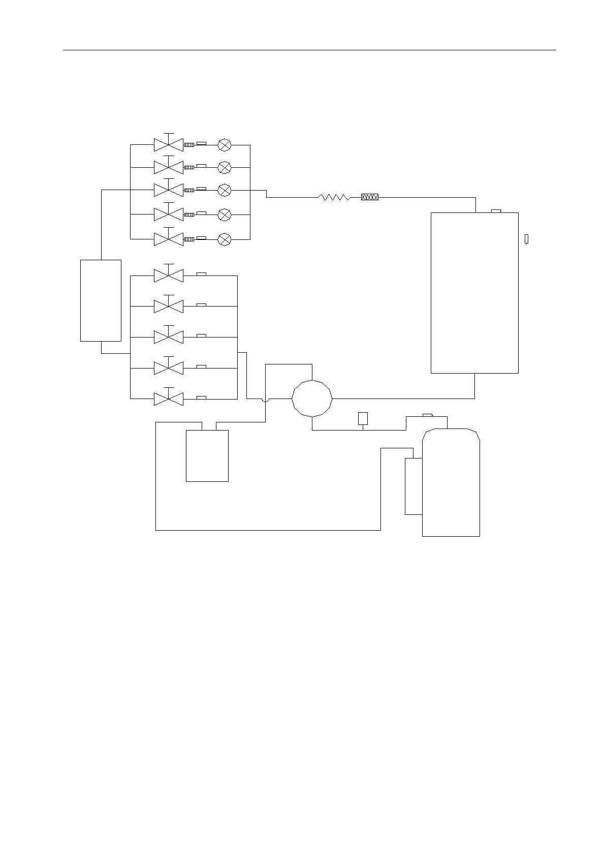
3. Refrigerant System Diagram
Schematic Diagram of Free Match Series Inverter Heat Pump System:
TIN2
PM V2
TIN3
TIN4
PM V3
PM V4
PM V5
TIN5
T2B2
T2B3
T2B4
T2B5
ST
CONDENSER
liquid
storage
pot
T3
T4
TP
HP
COMPRESSOR
Optional
Evaporator
TIN1
PM V1
T2B1

Bekijk gratis de handleiding van Daizuki DXMHT09E424-24, stel vragen en lees de antwoorden op veelvoorkomende problemen, of gebruik onze assistent om sneller informatie in de handleiding te vinden of uitleg te krijgen over specifieke functies.

Productinformatie

MerkDaizuki
ModelDXMHT09E424-24
CategorieAirco
TaalNederlands
Grootte16081 MB