Handleiding
Je bekijkt pagina 33 van 49

Page 33
Refrigerant Piping Connection
When connecting refrigerant piping, do not let substances or gases other than the specified refriger-
ant enter the unit. The presence of other gases or substances will lower the unit’s capacity, and can
cause abnormally high pressure in the refrigeration cycle. This can cause explosion and injury.
Ensure that the length of the refrigerant pipe, the number of bends, and the drop height between
the indoor and outdoor units meets the requirements shown in the following table:
NOTE ON PIPE LENGTH
THE MAXIMUM LENGTH AND DROP HEIGHT BASED ON MODELS (UNIT: m/ft)
Type of model
North America,
Australia and
the EU Inverter
SplitType
Other Split Type
Capacity (Btu/h) Length of piping Maximum drop height
<15K 25/82
≥15K - <24K 30/98.4
≥24K - <36K 50/164
≥36K - ≤60K 75/246
12K 15/49
18K-24K
30K-36K
42K-60K
25/82
30/98.4
50/164
10/32.8
20/65.6
25/82
30/98.4
8/26
15/49
20/65.6
30/98.4
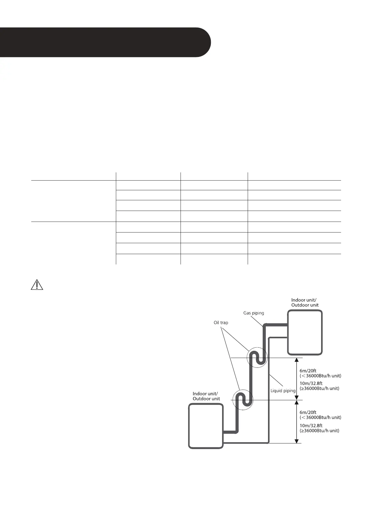
Oil Traps
If oil flow back into the outdoor unit’s com-
pressor, this might cause liquid compression
or deterioration of oil return.
Oil traps in the rising gas piping can prevent
this.
An oil trap should be installed every
6m(20ft) of vertical suction line riser
(<36000Btu/h unit).
An oil trap should be installed every
10m(32.8ft) of vertical suction line riser
(≥36000Btu/h unit).
CAUTION
Bekijk gratis de handleiding van Daizuki DX1C18426-21, stel vragen en lees de antwoorden op veelvoorkomende problemen, of gebruik onze assistent om sneller informatie in de handleiding te vinden of uitleg te krijgen over specifieke functies.
Productinformatie
| Merk | Daizuki |
| Model | DX1C18426-21 |
| Categorie | Airco |
| Taal | Nederlands |
| Grootte | 6253 MB |







