Daikin RXYA8A7Y1B handleiding
Handleiding
Je bekijkt pagina 25 van 64

13 Special requirements for R32 units
Installation and operation manual
25
RYMA5+RXYA8~20A7Y1B
VRV 5 heat pump
4P739915-1C – 2024.10
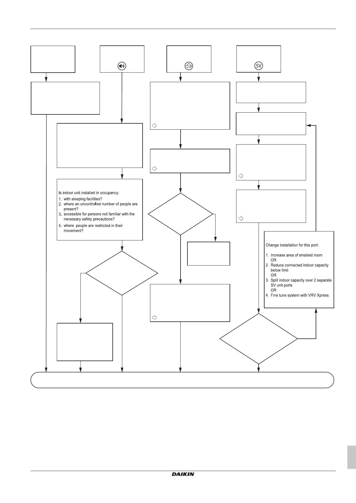
13.4.5 Overview: flowchart
Start installation
No safety measure
Alarm Natural ventilation
Shut-off valves
Remote controller with R32 safety system
compatibility shall be installed for each indoor unit.
See the requirements in above text.
Make field settings in the indoor unit
accordingly.
Alarm system must additionally
warn at a supervised location
with 24-hour monitoring.
YES
NO
Is one (or more) of the
above conditions met?
Not allowed!
Determine other safety
measure.
Determine total room area (= total area of the
space with natural ventilation and the space in
which the indoor unit is installed/conditioning).
The partition between two rooms on the same
floor MUST meet one of the two requirements
for natural ventilation.
Derive total refrigerant charge limit.
NO
YES
Total charge amount
<
Total charge limit
A
1
+ A
min
[m²]
Total charge limit [kg]
See Step
1 in above chapter
See Step
2 in above chapter
See Step
4 in above chapter
A
min
[m²]
Check if smallest room size meets
requirements.
Determine smallest room area served
by same branch pipe port. See step 1 in
above text.
See Step
1 in above chapter
Select the SV unit.
Derive maximum indoor capacity to
connect to branch pipe port.
NO
YES
Total indoor capacity index
<
Capacity index limit
See Step
2 in above chapter
§13.4.1 §13.4.2 §13.4.4§13.4.3
Note: The flowchart is an overview. Always refer to the full text mentioned in this manual for clear understanding and detailed explanation.
Bekijk gratis de handleiding van Daikin RXYA8A7Y1B, stel vragen en lees de antwoorden op veelvoorkomende problemen, of gebruik onze assistent om sneller informatie in de handleiding te vinden of uitleg te krijgen over specifieke functies.
Productinformatie
Merk | Daikin |
Model | RXYA8A7Y1B |
Categorie | Niet gecategoriseerd |
Taal | Nederlands |
Grootte | 11397 MB |