Dahua Technology DHI-LTV55-QSD400 handleiding
Handleiding
Je bekijkt pagina 5 van 14

A Warning
四
五
1no
,
01anv
@
NI�>
VINI
@
1no
,
7lldO
回
心
豆
Va)
--EnI
~-Enz
c-Enz
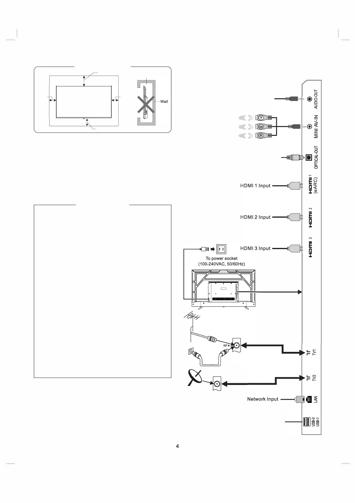
Connecting peripheral equipment
义
4
I I
Bekijk gratis de handleiding van Dahua Technology DHI-LTV55-QSD400, stel vragen en lees de antwoorden op veelvoorkomende problemen, of gebruik onze assistent om sneller informatie in de handleiding te vinden of uitleg te krijgen over specifieke functies.
Productinformatie
| Merk | Dahua Technology |
| Model | DHI-LTV55-QSD400 |
| Categorie | Televisie |
| Taal | Nederlands |
| Grootte | 3894 MB |