D-Link DGS-3224TG handleiding
Handleiding
Je bekijkt pagina 31 van 157

DGS-3224TG Gigabit Ethernet Switch User’s Guide
Setting-up STP using values other than the defaults can be complex. Therefore, you are advised to keep
the default factory settings and STP will automatically assign root bridges/ports and block loop
connections. Influencing STP to choose a particular switch as the root bridge using the Priority setting,
or influencing STP to choose a particular port to block using the Port Priority and Port Cost settings
is, however, relatively straight forward.
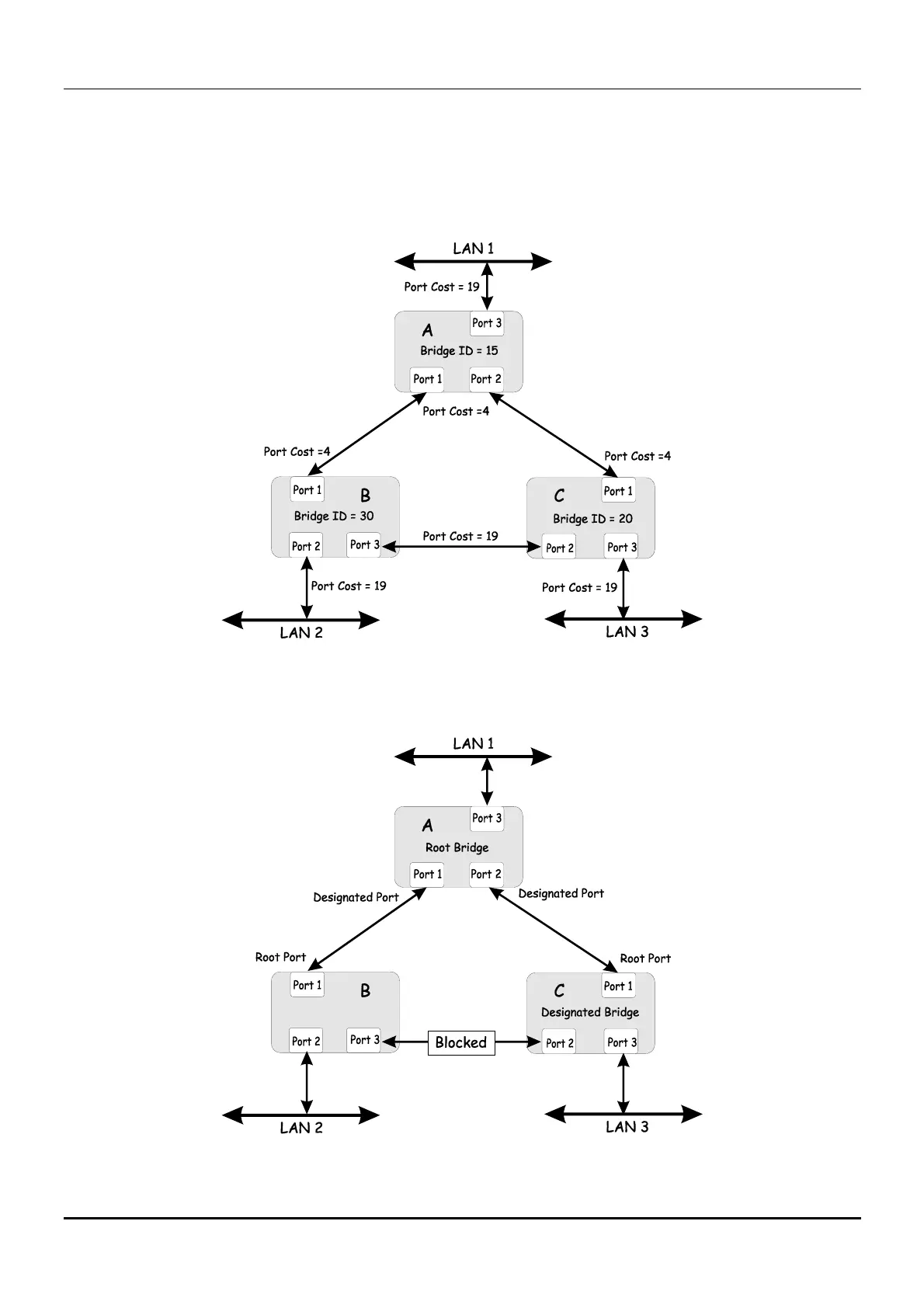
Figure 5-4. Before Applying the STA Rules
In this example, only the default STP values are used.
Figure 5-5. After Applying the STA Rules
21
Bekijk gratis de handleiding van D-Link DGS-3224TG, stel vragen en lees de antwoorden op veelvoorkomende problemen, of gebruik onze assistent om sneller informatie in de handleiding te vinden of uitleg te krijgen over specifieke functies.
Productinformatie
| Merk | D-Link |
| Model | DGS-3224TG |
| Categorie | Niet gecategoriseerd |
| Taal | Nederlands |
| Grootte | 25650 MB |
Caratteristiche Prodotto
| Gewicht | 6000 g |
| Connectiviteitstechnologie | Bedraad |
| Netwerkstandaard | IEEE 802.1D, IEEE 802.1p, IEEE 802.1Q, IEEE 802.3, IEEE 802.3ab, IEEE 802.3U, IEEE 802.3x |
| MAC-adrestabel | 32000 entries |
| Afmetingen (B x D x H) | 441 x 388 x 66 mm |







