D-Link DGS-3224TG handleiding
Handleiding
Je bekijkt pagina 145 van 157

DGS-3224TG Gigabit Ethernet Switch User’s Guide
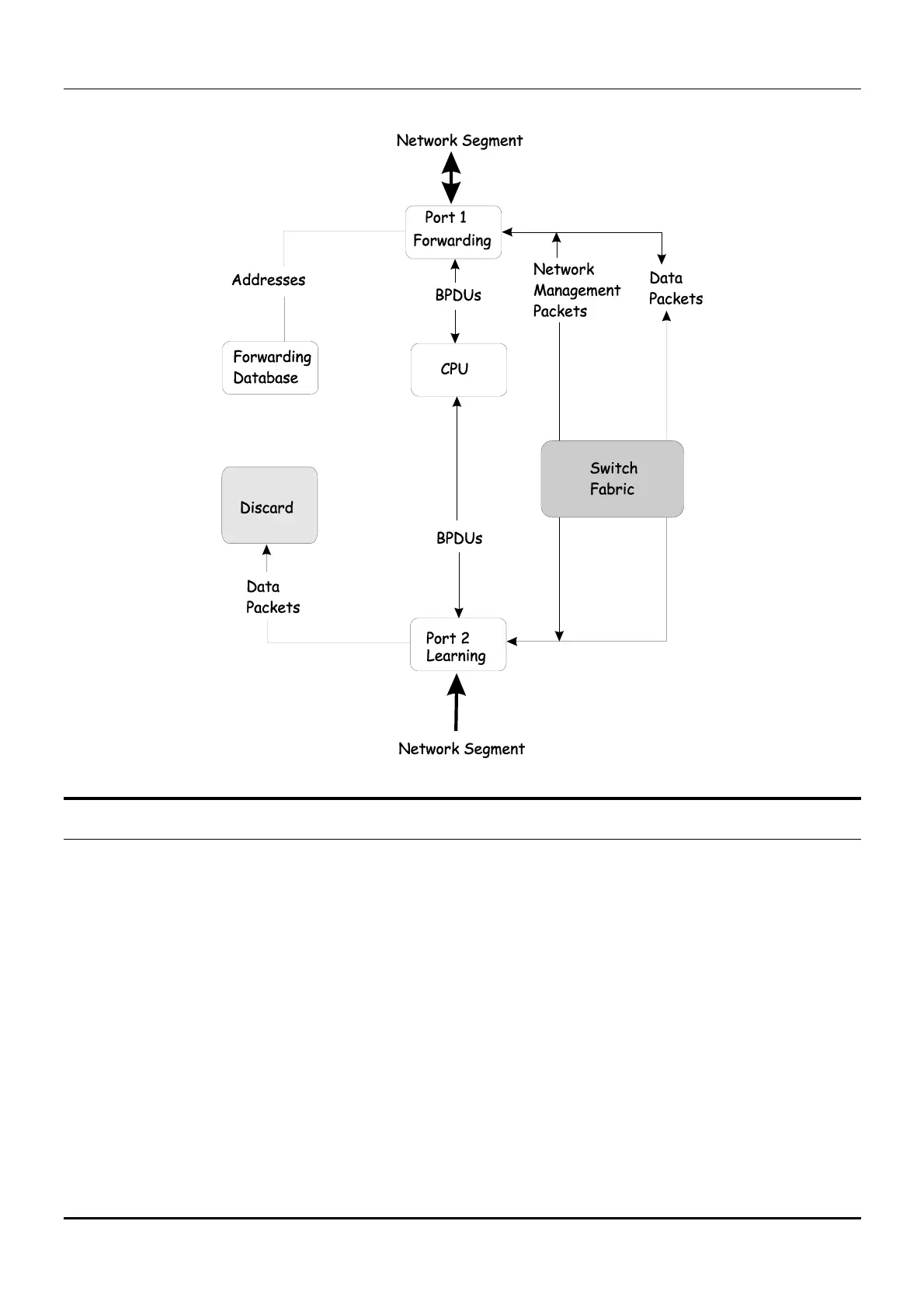
Troubleshooting STP
Spanning Tree Protocol Failure
A failure in the STA generally leads to a bridging loop. A bridging loop in an STP environment comes
from a port that should be in the blocking state, but is forwarding packets.
135
Bekijk gratis de handleiding van D-Link DGS-3224TG, stel vragen en lees de antwoorden op veelvoorkomende problemen, of gebruik onze assistent om sneller informatie in de handleiding te vinden of uitleg te krijgen over specifieke functies.
Productinformatie
| Merk | D-Link |
| Model | DGS-3224TG |
| Categorie | Niet gecategoriseerd |
| Taal | Nederlands |
| Grootte | 25650 MB |
Caratteristiche Prodotto
| Gewicht | 6000 g |
| Connectiviteitstechnologie | Bedraad |
| Netwerkstandaard | IEEE 802.1D, IEEE 802.1p, IEEE 802.1Q, IEEE 802.3, IEEE 802.3ab, IEEE 802.3U, IEEE 802.3x |
| MAC-adrestabel | 32000 entries |
| Afmetingen (B x D x H) | 441 x 388 x 66 mm |







