D-Link DGS-3224TG handleiding
Handleiding
Je bekijkt pagina 141 van 157

DGS-3224TG Gigabit Ethernet Switch User’s Guide
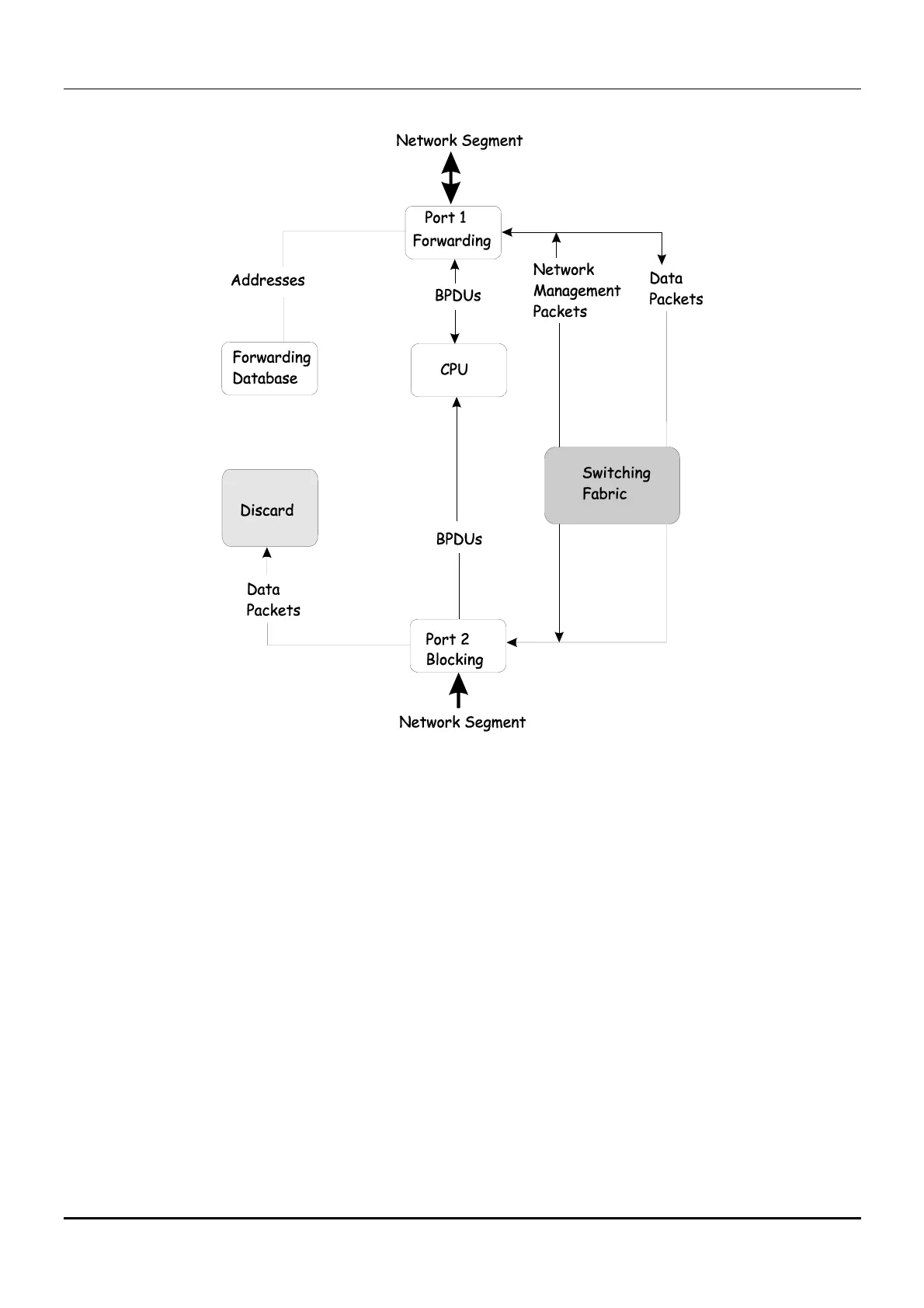
Listening State
The listening state is the first transition for a port from the blocking state. Listening is an opportunity
for the switch to receive BPDUs that may tell the switch that the port should not continue to transition
to the forwarding state, but should return to the blocking state (that is, a different port is a better
choice).
There is no address learning or packet forwarding from a port in the listening state.
A port in the listening state does the following:
• Discards frames received from the network segment to which it is attached.
• Discards packets sent from another port on the switch for forwarding.
• Does not add addresses to its forwarding database
• Receives BPDUs and directs them to the CPU.
• Processes BPDUs received from the CPU.
• Receives and responds to network management messages.
131
Bekijk gratis de handleiding van D-Link DGS-3224TG, stel vragen en lees de antwoorden op veelvoorkomende problemen, of gebruik onze assistent om sneller informatie in de handleiding te vinden of uitleg te krijgen over specifieke functies.
Productinformatie
| Merk | D-Link |
| Model | DGS-3224TG |
| Categorie | Niet gecategoriseerd |
| Taal | Nederlands |
| Grootte | 25650 MB |
Caratteristiche Prodotto
| Gewicht | 6000 g |
| Connectiviteitstechnologie | Bedraad |
| Netwerkstandaard | IEEE 802.1D, IEEE 802.1p, IEEE 802.1Q, IEEE 802.3, IEEE 802.3ab, IEEE 802.3U, IEEE 802.3x |
| MAC-adrestabel | 32000 entries |
| Afmetingen (B x D x H) | 441 x 388 x 66 mm |







