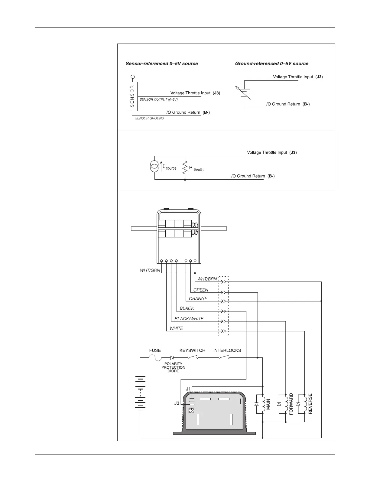
Curtis 1205M handleiding
Handleiding
Bekijk gratis de handleiding van Curtis 1205M, stel vragen en lees de antwoorden op veelvoorkomende problemen, of gebruik onze assistent om sneller informatie in de handleiding te vinden of uitleg te krijgen over specifieke functies.
Productinformatie
| Merk | Curtis |
| Model | 1205M |
| Categorie | Niet gecategoriseerd |
| Taal | Nederlands |
| Grootte | 4663 MB |








