Handleiding
Je bekijkt pagina 13 van 14

5925 Heisley Road • Mentor, OH 44060-1833
Call Toll-free: 877-CRES COR (273-7267) • Fax: 800-822-0393 • www.crescor.com
Retherm
Humidity Oven
FL-2356
Rev. 8 (2/15)
Page 13 of 14
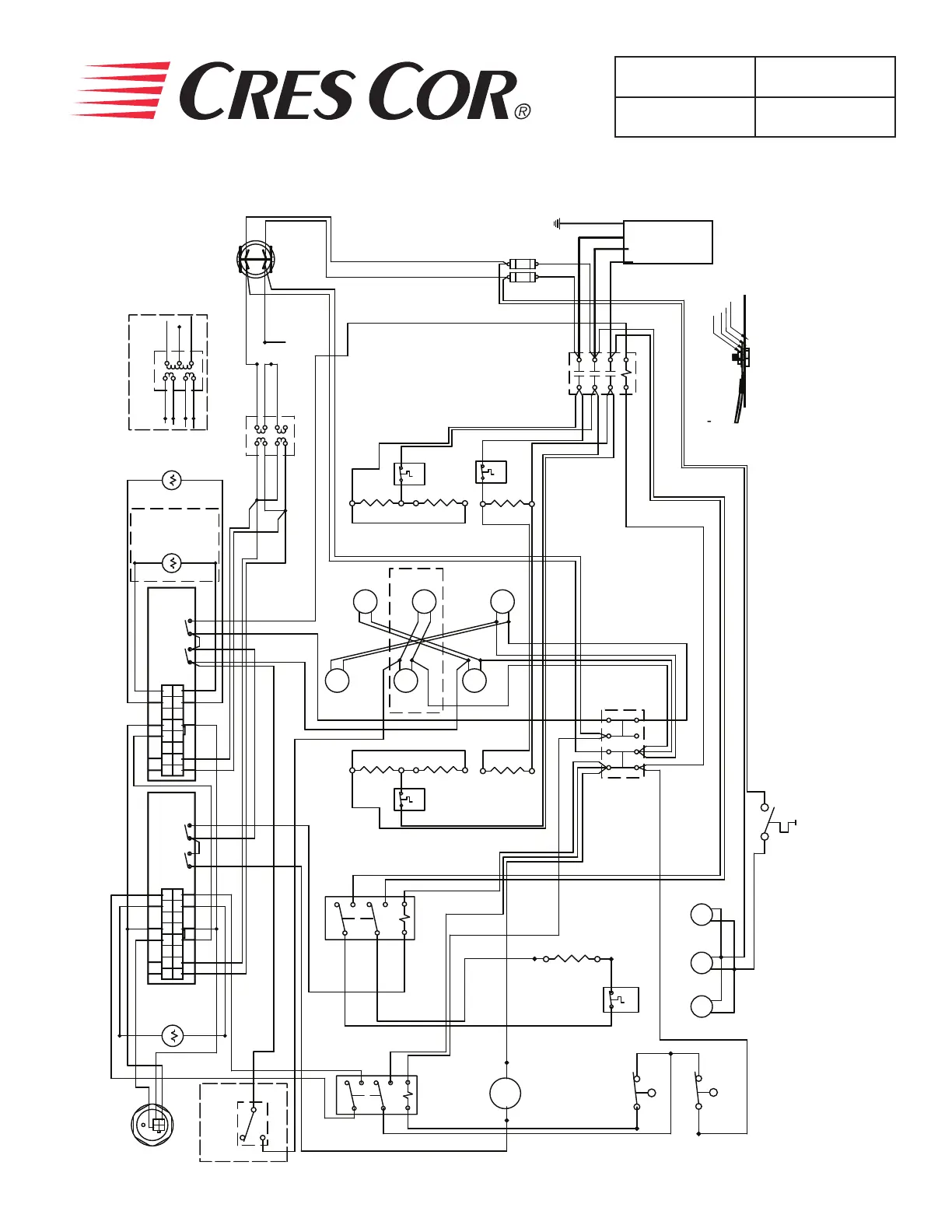
WIRING DIAGRAM
for NON-PASS THRU OVENS RO151FW SERIES 208/240V 3 Ph
Include all information
on nameplate when
ordering parts
16
15
14
13
12
11
10
9
8
7
6
5
4
3
2
1
POWER
SWITCH
(rear view)
16
15
14
13
12
11
10
9
8
7
6
5
4
3
2
1
GROUND*
*A lockwasher & nut (or
double nuts) are required on
ground bolt on top of cord's
ground terminal.
t°
t°
RENAU CONTROL
HUMIDITY
LOOKING AT REAR
K3 K1 K2
CONTACTOR
HEATER
RELAY1
brwn
blue
LOWER
FLOAT SWITCH
UPPER
FLOAT SWITCH
A
B
4
7
1
9
6
3
WATER LEVEL CONTROL
WATER
SOLENOID
L1
L2
L3
L2
L1
HIGH TEMP
IMPORTANT: VENT FANS
BLOW AIR INTO APPLIANCE
NUT
LOCK WASHER
TERMINAL
CABINET BODY
POWER CORD
6 AWG, 4 COND
TERMINAL BLOCK
closes @130F
VENT
FAN
VENT
FAN
240V PWR SW
RELAY2
A
B
4
7
1
9
6
3
WATER HEATER
FUSES
HIGH LIMIT
HIGH LIMIT
HIGH LIMIT
500F
500F
500F
BLOWER
MOTOR
BLOWER
MOTOR
BLOWER
MOTOR
BLOWER
MOTOR
BLOWER
MOTOR
BLOWER
MOTOR
6A
6A
t°
HOLD BLOWERS
COOK BLOWERS
HIGH LIMIT
300F
WATER
PROBE
MEAT
PROBE
AIR
PROBE
VENT
FAN
RETHERM BLOWERS
WATER
HEATER
TRANSFORMER
BROWN
GRAY
RED
ORANGE
BROWN
RED
BLACK
7 WIRE RENAU TRANSFORMER WIRING
2
1
2
1
3
3
4
4
5
7
6
8
9
8
9
10
10
11
12
12
13
13
14
14
15
16
18
18
19
19
20
20
21
21
22
22
23
23
24 25
24
25
26
27
31
32
36
37
28
29
26
27
30
31
32
33
34
35
30
34
35
36
37
38
39
40
40
43
44
43 44
4546
4746
47
48
49
49
48
50
5051 52
52
53
53
55
54
55
54
41
42
41
42
59
59
60
60
56
56
57
58
58
61
62
61
62
63
63
64
64
65
66
65
66
67
67
N
N
L
L
TRANSFORMER
GREY/RED
RED/YELLOW
BROWN/BROWN
WHITE/WHITE
BLACK/BLACK
BLUE/ORANGE
PURPLE/BLUE
YELLOW/GREY
WIRE COLORS: TRIAD/HAMMOND
*UPPER FLOAT SWITCH
NEEDS TURNED UPSIDE
DOWN. ADDITIONALLY, IT'S
FLOAT NEEDS TURNED
UPSIDE DOWN TOO.
K3 K1 K2
RENAU CONTROL
AIR TEMP
LOOKING AT REAR
BLOWER AIR SWITCH
3
2
1
(IF NO SWITCH, USE WIRE 17)
15
OPTIONAL
16
1
2
3
4
EXTERNAL ALARM
102
103
101
69
68
45
103
RO MODELS ONLY
RO MODELS ONLY
OPTIONAL
DELUXE MODELS
ONLY
Bekijk gratis de handleiding van Cres Cor RO151FPWUA18DX, stel vragen en lees de antwoorden op veelvoorkomende problemen, of gebruik onze assistent om sneller informatie in de handleiding te vinden of uitleg te krijgen over specifieke functies.
Productinformatie
Merk | Cres Cor |
Model | RO151FPWUA18DX |
Categorie | Oven |
Taal | Nederlands |
Grootte | 4613 MB |