Handleiding
Je bekijkt pagina 13 van 14

5925 Heisley Road • Mentor, OH 44060-1833
Call Toll-free: 877-CRES COR (273-7267) • Fax: 800-822-0393 • www.crescor.com
Convection Oven
FL-2378
Rev. 1 (2/15)
Page 13 of 14
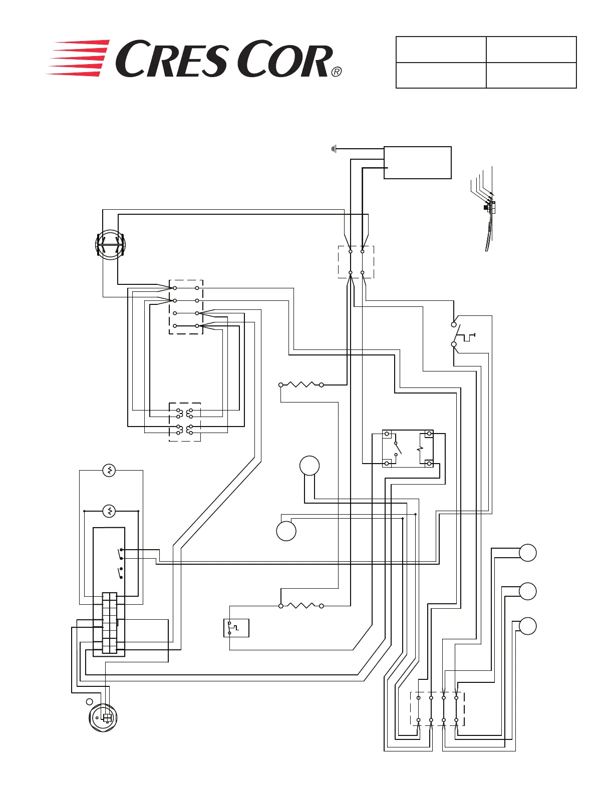
Wiring Diagram For CO151X185D, -XUA5D
2000W, 120V Dry Ovens
POWER
SWITCH
(rear view)
16
15
14
13
12
11
10
9
8
7
6
5
4
3
2
1
GROUND*
*A lockwasher & nut (or
double nuts) are required on
ground bolt on top of cord's
ground terminal.
t°
HIGH TEMP
VENT FANS BLOW AIR INTO APPLIANCE
NUT
LOCK WASHER
TERMINAL
CABINET BODY
POWER CORD
6 AWG., 3 COND.
TERMINAL BLOCK
closes @130F
VENT
FAN
VENT
FAN
HIGH LIMIT
500F
BLOWER
MOTOR
BLOWER
MOTOR
t°
MEAT
PROBE
AIR
PROBE
VENT
FAN
K3 K1 K2
RENAU CONTROL
AIR TEMP
LOOKING AT REAR
N
N
L
L
TRANSFORMER
GREY/RED
RED/YELLOW
BROWN/BROWN
WHITE/WHITE
BLACK/BLACK
BLUE/ORANGE
PURPLE/BLUE
YELLOW/GREY
TERMINAL BLOCK
WIRE COLORS:
TRIAD/HAMMOND
120VAC
~12VAC
TERMINAL BLOCK
L1
A2(-)
T1
A1(+)
BLACK
WHITE
1
1
2
2
3
4
5
5
6
6
7
7
8
8
9
9
10
10 11
11
12
12
13
13
14
15
15
16
17
17
18
18
19
20
20
21
21
22
23
22 23
WHITE
BLACK
SOLID
STATE
RELAY
1
2
3
4
EXTERNAL ALARM
A
102
103
101
102
103
101
Bekijk gratis de handleiding van Cres Cor CO151X185DE, stel vragen en lees de antwoorden op veelvoorkomende problemen, of gebruik onze assistent om sneller informatie in de handleiding te vinden of uitleg te krijgen over specifieke functies.
Productinformatie
Merk | Cres Cor |
Model | CO151X185DE |
Categorie | Oven |
Taal | Nederlands |
Grootte | 4069 MB |