Handleiding
Je bekijkt pagina 88 van 162

E88
4. Operation in Full Mode
Iris
[]
[ I-Gain ]
Torque:High
Comp: ON
Fol.
Iris:
Zoom:
Focus:
0940
0527
0011
1
Frame1:
Preset
Zoom
Frame2:Zoom
ZSpeed:800
: Go Top
: Back
Set
Set
1
2
3
4
5
6
7
8
]
CurveMode
Focus
[]
Info
Encoder:
OFF
CamSeri:
ON
Mode:
User
Full
Name:
No.:
1
--------
Switch
1
AUX2:
A
A 1
AUX1:
A 2
Fr1P
AUX:
Fr1P
Shtl
Movement
Zoom
[]
1
Tracking:
OFF
CurveMode
3D:
OFF
[ I-Gain ]
[Trk]
OFF
Shtl
VTR
A 1 V
[]
MENU
1
A
Fr1P
[ Basic ]
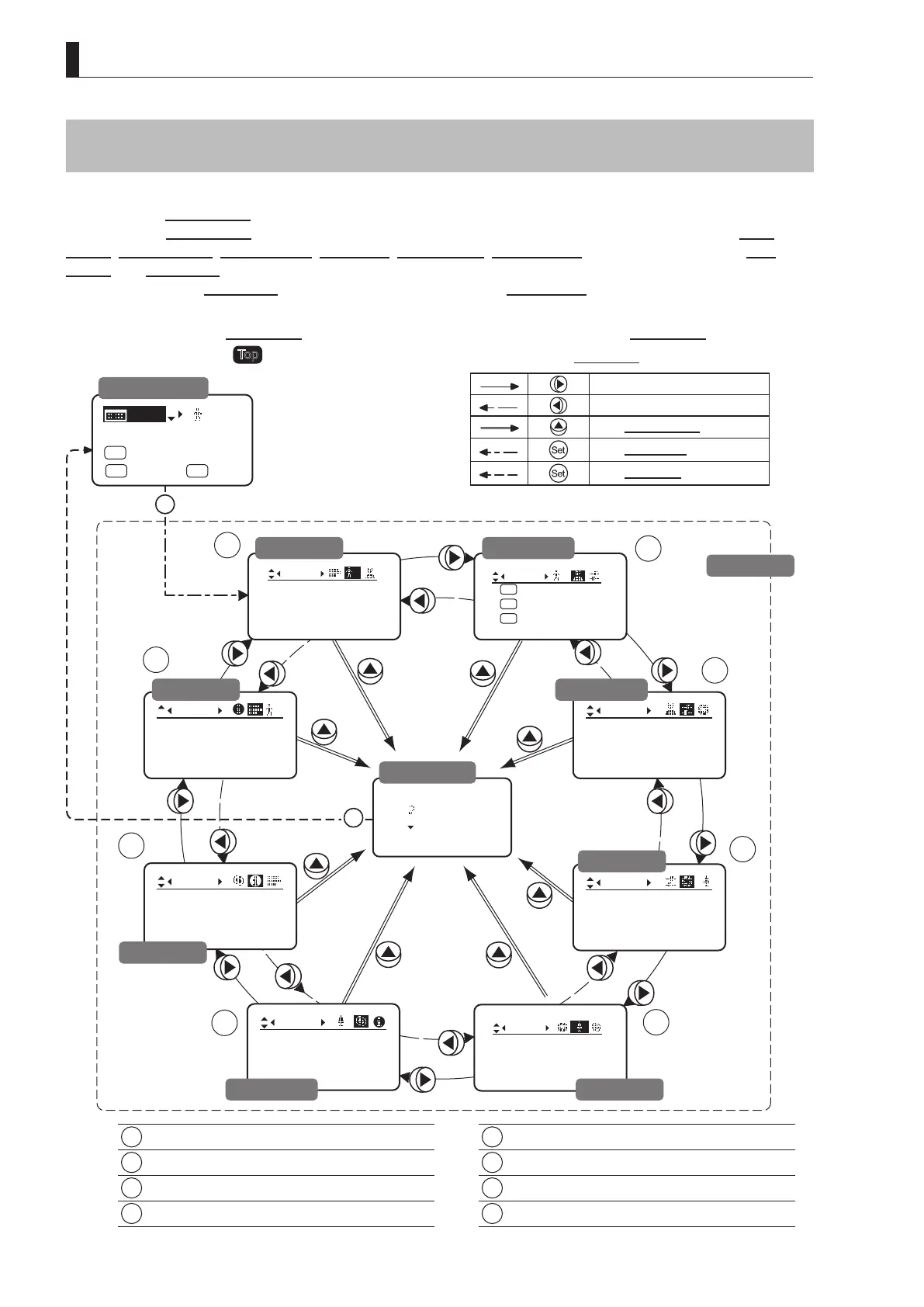
4.2 Conguration from the Menu Screen
In Full mode, you can view and congure 34 setting items and a “follow” screen with three setting items that have relative
values from the Menu screen.*
Specically, the Menu screen in Full mode is organized into 8 (or for “R” type lenses, 7) screens by function: User
screen, Switch screen, Preset screen, Iris screen, Zoom screen, Focus screen (only for “A” type lenses), Info
screen, and Fol. screen.
Select [MENU] on the Top screen and press the Set key to access the User screen initially. Press left or right to access
the 7 other screens. (See the following gure.)
*: There is no single
Menu screen. Instead, these 8 screens are collectively referred to as the Menu screen.
Setting items labeled
Top
next to the function title can also be congured from the Top screen.
1
User Screen................................................ 4.2.1
5
Zoom Screen .............................................. 4.2.5
2
Switch Screen............................................. 4.2.2
6
Focus Screen ............................................. 4.2.6
3
Preset Screen ............................................. 4.2.3
7
Info Screen ................................................. 4.2.7
4
Iris Screen .................................................. 4.2.4
8
Fol. Screen ................................................. 4.2.8
To the next screen clockwise
To the next screen counterclockwise
To the Go Top screen
To the User screen
To the Top screen
Initial Top Screen
User Screen
Fol. Screen
Go Top Screen
Preset Screen
Switch Screen
Menu Screen
Iris Screen
Zoom ScreenFocus Screen
Info Screen
Bekijk gratis de handleiding van Canon KJ10ex4.5B, stel vragen en lees de antwoorden op veelvoorkomende problemen, of gebruik onze assistent om sneller informatie in de handleiding te vinden of uitleg te krijgen over specifieke functies.
Productinformatie
| Merk | Canon |
| Model | KJ10ex4.5B |
| Categorie | Lens |
| Taal | Nederlands |
| Grootte | 21584 MB |







