Handleiding
Je bekijkt pagina 7 van 162

E7
Introduction
Manual Layout
Pages with instructions are organized as follows.
E86
4. Operation in Full Mode
Zoom
Iris
[ I-Tq ] H
[ Frm1 ] [ Frm2 ]
[ ]
MENU
1
Norm
AM
Zoom
[ Z.M. ]
[ I-Tq ] H
[ Frm1 ] [ Frm2 ]
[ ]
MENU
1
Norm
AM
Iris
[ Z.M. ]
[ I-Gain ]
[Trk]
OFF
Shtl
VTR
A 1 V
[ ]
MENU
1
A
Fr1P
[ Basic ]
4.1.15 Assigning Functions to the Seesaw
The zoom seesaw switch can be programmed to control either the {Zoom} or {Iris}.
Important
First, switch to the user for whom the settings apply.
(For instructions, see “4.1.3 Switching Users” or “4.2.1 User Screen Settings: Switching Users.”)
Press six times and once.
The previous or default function is highlighted.
Press .
The display starts blinking.
Press or .
Press left or right to switch the function to
{Zoom} or {Iris}.
Press .
The display changes from blinking to
highlighted, indicating con� rmation.
Options
(D)
Zoom Iris
Description Zoom operation Iris operation
(D): Default value
MENU
× 6
Zoom
or
1
2
3
4
Initial Top Screen
Note: Note on Iris Assignment
1. The seesaw switch will no
longer control zooming.
2. To control the iris with the
rocker switch, you must set
the iris mode to manual.
3. Press the Telephoto side to
open the iris, or press the
Wide end side to close it.
4. Zoom speed control
adjustments also apply to iris
control, and you can specify
the maximum iris speed. (See
“4.2.5 Zoom Screen Settings:
Specifying Maximum Zoom
Speed Control.)
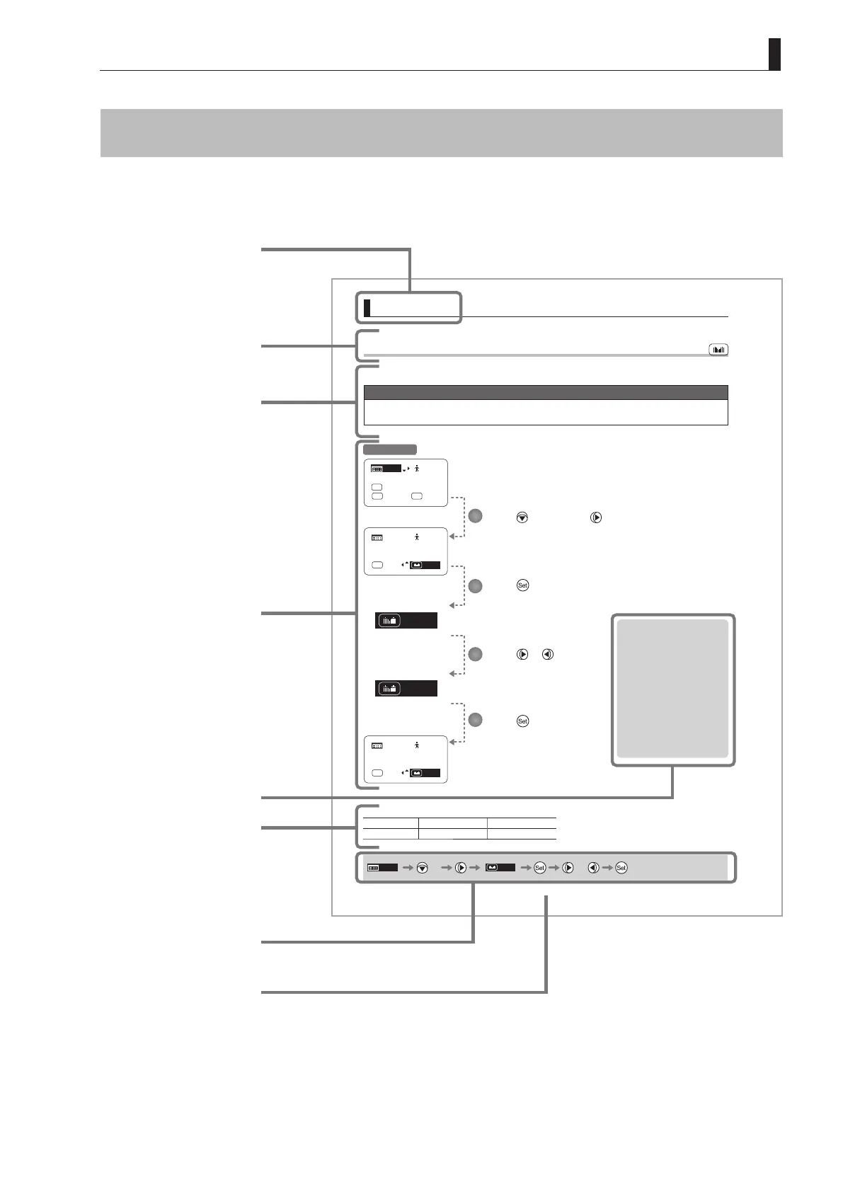
Chapter title
Function title
Summary of function,
points to note
Operating procedure
Notes
Quick reference for
operating procedure
Page number
List of available
functions or options
Bekijk gratis de handleiding van Canon KJ10ex4.5B, stel vragen en lees de antwoorden op veelvoorkomende problemen, of gebruik onze assistent om sneller informatie in de handleiding te vinden of uitleg te krijgen over specifieke functies.
Productinformatie
| Merk | Canon |
| Model | KJ10ex4.5B |
| Categorie | Lens |
| Taal | Nederlands |
| Grootte | 21584 MB |







