Handleiding
Je bekijkt pagina 34 van 40

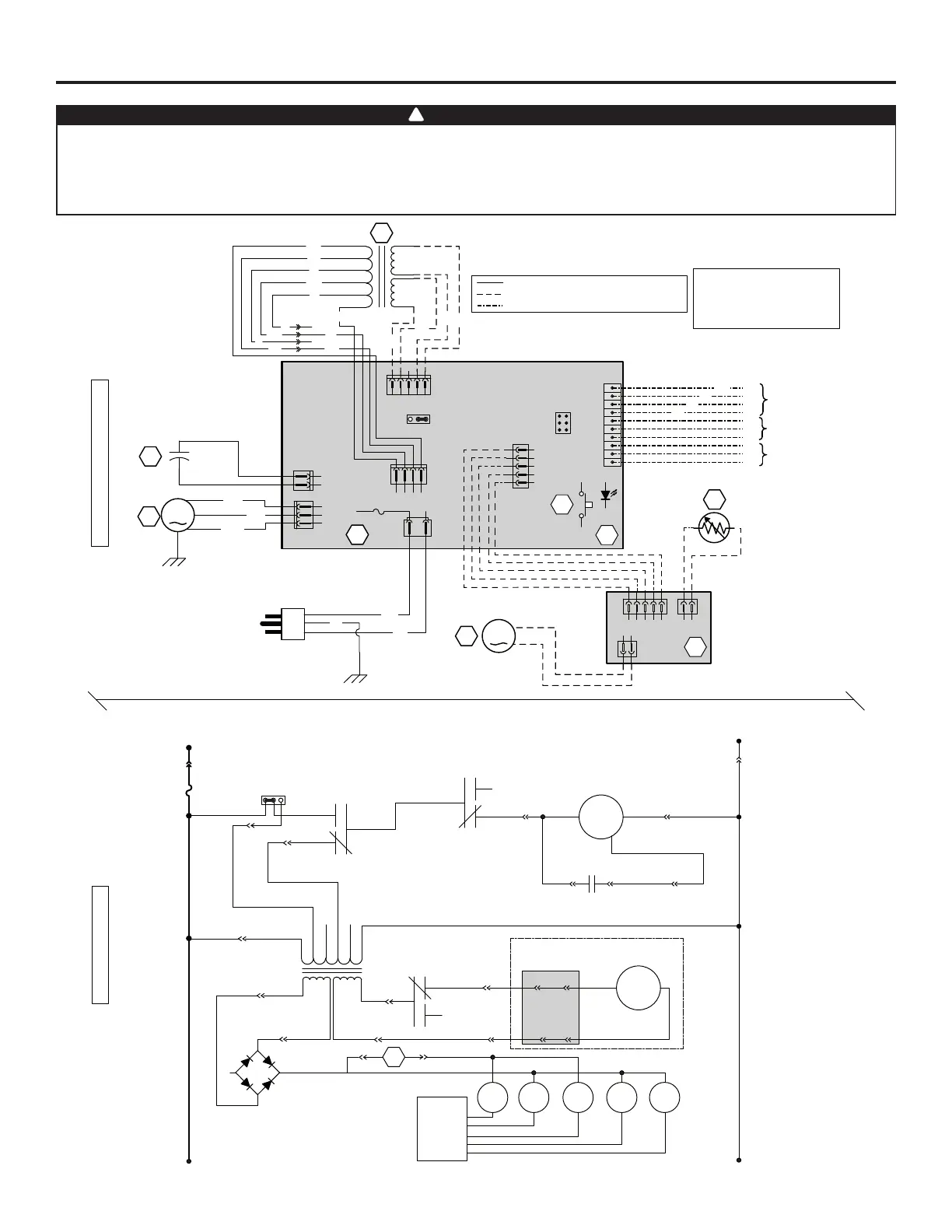
7. D IAGRAMAS DE CABLEADOS
ADVERTENCIA
!
• Riesgo de descarga eléctrica. Antes de cualquier trabajo de reparación o mantenimiento, desconecte siempre el
aparato de su fuente de alimentación.
• Este producto está equipado con una protección contra la sobrecarga (fusible). Un fusible fundido indica que
se p34-ha producido una sobrecarga o cortocircuito. Si el fusible se funde, desenchufe el aparato. Deje de utilizar el
aparato y póngase en contacto con el servicio de asistencia técnica.
14
NE
B
V
A1
J6
1
2
J10
1
2
J14
10
9
8
7
6
5
4
3
2
1
12345
J12
J13
ICP
21345
J8
4321
J9
C1
5 μF
2154321
12
J3
J2
J1
M2
A2
F1
T1
120 VCA
60 Hz
S1
3A
T
IPO 3AG
CODIGOS DE LOS COLORES
t˚
VE0316E
M
J4-1
J9-3
J6-1
J6-2
J4-2
M
J2-1
J3-1
J3-2J2-2
J12-2
K4
K3
K2
T1
+-
~
~
Lí
NEA
N
EUTRO
120 VCA
A2
MOTOR DEL REGISTRO
M2
M
OTOR DEL VENTILADOR
M1
C1
C
ONDENSADOR
DEL
MOTOR
F1
J12-1
J10-2
J10-1
J4-3
J9-1
24 VCA
9.5 VCA
J8-4
J8-5
J8-2
J8-1
M1
AZ
M
J4
1
2
3
NE
B
G
R
R
V
NE
Y
A
OL
OC
I
AMARILLO
AZUL
BLANCO
MARRÓN
NARANJA
A
AZ
B
M
N
N
EGRO
PÚRPURA
ROJO
SIN
CONEXIÓN
VERDE
NE
P
R
SC
V
N
N
A
A
TERMISTOR
R1
MOTOR
DEL
VENTILADOR
CONDENSADOR
DEL
MOTOR
sc
sc
N
120 V
94 V
83 V
78 V
69 V
neutro
AZ
P
M
R
B
R
M
P
R
AZ AZ
321
JU1
M H
123
JU1
H M
J9-2
94 VCA
83 VCA
78 VCA
69 VCA
sc
sc
Sistema del registro
CPU
K2 K3 K4K1 K5
S1
J11-2 J11-1
VOLTAJE DE LA LÍNEA
CABLEADO DE FÁBRICA DE BAJO VOLTAJE DE CLASE 2
CABLEADO IN SITU DE BAJO VOLTAJE DE CLASE 2
CONTROL A DISTANCIA
DEL CABLEADO IN SITU
INTERRUPTOR
DE
ANULACIÓN
(OPCIONAL)
I
NTERBLOQUEO DEL
VENTILADOR IMPELENTE
DE LA CALDERA
(OPCIONAL)
M
OTOR DEL REGISTRO
UNIDAD ELECTRONICA
DEL
REGISTRO
UNIDAD ELECTRONICA
DIAGRAMA DE CABLEADOS
24 V Clase 2
9.5 V
Clase 2
DIAGRAMA LÓGICO
7.1 MODELOS HRV80T Y HRV80S
Bekijk gratis de handleiding van Broan ERV70T, stel vragen en lees de antwoorden op veelvoorkomende problemen, of gebruik onze assistent om sneller informatie in de handleiding te vinden of uitleg te krijgen over specifieke functies.
Productinformatie
| Merk | Broan |
| Model | ERV70T |
| Categorie | Airco |
| Taal | Nederlands |
| Grootte | 7602 MB |







