Handleiding
Je bekijkt pagina 14 van 40

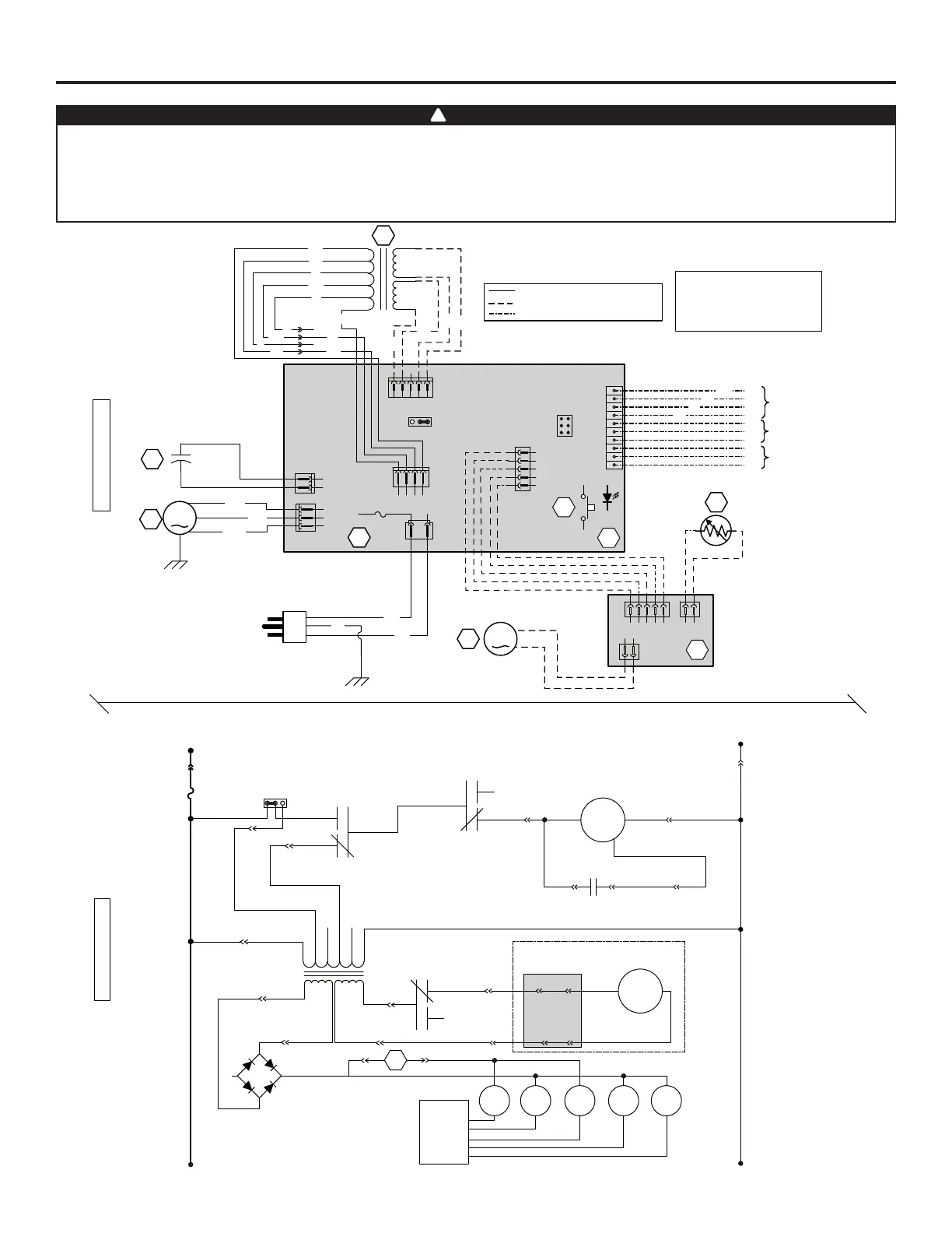
7. W IRING DIAGRAMS
14
WARNING
!
• Risk of electric shocks. Before performing any maintenance or servicing, always disconnect the unit from its
power source.
• This product is equipped with an overload protection (fuse). A blown fuse indicates an overload or a short-circuit
situation. If the fuse blows, unplug the product from the outlet. Discontinue using the unit and contact technical
support.
BK
W
G
A1
J6
1
2
J10
1
2
J14
10
9
8
7
6
5
4
3
2
1
12345
J12
J13
ICP
21345
J8
4321
J9
24 V Class 2
9.5 V
Class 2
C1
5 μF
2154321
12
J3
J2
J1
M2
A2
F1
T1
120 VAC
60 Hz
S1
OVERRIDE SWITCH
(OPTIONAL)
F
IELD WIRING
REMOTE
CONTROL
FURNACE BLOWER
INTERLOCK
(OPTIONAL)
D
AMPER ELECTRONIC
ASSEMBLY
ELECTRONIC ASSEMBLY
DAMPER MOTOR
3A
3AG T
YPE
COLOR CODE
t˚
VE0316A
M
J4-1
J9-3
J6-1
J6-2
J4-2
M
J2-1
J3-1
J3-2J2-2
J12-2
K4
K3
K2
T1
+-
~
~
L
INE
N
EUTRAL
120 VAC
A2
DAMPER MOTOR
M2
B
LOWER MOTOR
M1
C1
M
OTOR
C
APACITOR
F1
J12-1
J10-2
J10-1
J4-3
J9-1
24 VAC
9.5 VAC
J8-4
J8-5
J8-2
J8-1
LOGIC DIAGRAM
WIRING DIAGRAM
M1
BL
BR
J4
1
2
3
BK
B
G
R
R
G
BK
Y
Y
OL
OC
I
LINE VOLTAGE
CLASS 2 LOW VOLTAGE FACTORY WIRING
CLASS 2 LOW VOLTAGE FIELD WIRING
BLACK
BLUE
BROWN
GREEN
NO
CONNECTION
BK
BL
BR
G
NC
ORANGE
PURPLE
RED
WHITE
YELLOW
O
P
R
W
Y
O
O
Y
Y
THERMISTOR
R1
BLOWER
MOTOR
MOTOR
CAPACITOR
nc
nc
BK
120 V
94 V
83 V
78 V
69 V
neutral
BL
P
BR
R
W
R
BR
P
R
BL BL
321
JU1
M H
123
JU1
H M
J9-2
94 VAC
83 VAC
78 VAC
69 VAC
nc
nc
Damper system
CPU
K2 K3 K4K1 K5
S1
J11-2 J11-1
7.1 HRV80T AND HRV80S MODELS
Bekijk gratis de handleiding van Broan ERV70T, stel vragen en lees de antwoorden op veelvoorkomende problemen, of gebruik onze assistent om sneller informatie in de handleiding te vinden of uitleg te krijgen over specifieke functies.
Productinformatie
Merk | Broan |
Model | ERV70T |
Categorie | Airco |
Taal | Nederlands |
Grootte | 7602 MB |