Bolin Technology BC-9-4K12S-S6MN handleiding
Handleiding
Je bekijkt pagina 17 van 62

17
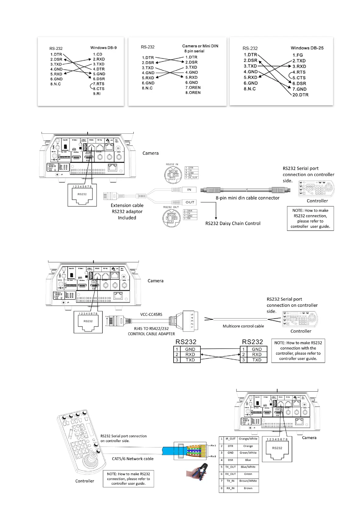
8. You can make RS232 connection cable if you have the following applications:
9. Use extension cables included RJ45 to RS232 8 pin Mini Din adaptor to make RS232 connection for your control
device.
10. Use extension cables included RJ45 to RS422/232 Phoenix terminal contact adaptor to make RS232 connection
for your control device.
11. Or you can use CAT5/6 network cable (T-568B standard pinout) to make RS232 connection by
following the pin definition below:
Bekijk gratis de handleiding van Bolin Technology BC-9-4K12S-S6MN, stel vragen en lees de antwoorden op veelvoorkomende problemen, of gebruik onze assistent om sneller informatie in de handleiding te vinden of uitleg te krijgen over specifieke functies.
Productinformatie
| Merk | Bolin Technology |
| Model | BC-9-4K12S-S6MN |
| Categorie | Niet gecategoriseerd |
| Taal | Nederlands |
| Grootte | 12196 MB |