Arctic Air APP71R handleiding

32 pagina's
PDF beschikbaar

Handleiding

Je bekijkt pagina 22 van 32
22
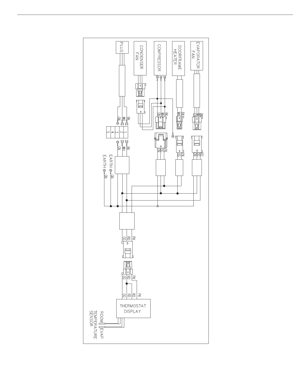
Installation, Operation & Maintenance Manual
Models: AST28RZ / AMT28RZ

Bekijk gratis de handleiding van Arctic Air APP71R, stel vragen en lees de antwoorden op veelvoorkomende problemen, of gebruik onze assistent om sneller informatie in de handleiding te vinden of uitleg te krijgen over specifieke functies.

Productinformatie

MerkArctic Air
ModelAPP71R
CategorieNiet gecategoriseerd
TaalNederlands
Grootte2794 MB