Alpine TME-M770 handleiding
Handleiding
Je bekijkt pagina 19 van 20

18
-NL
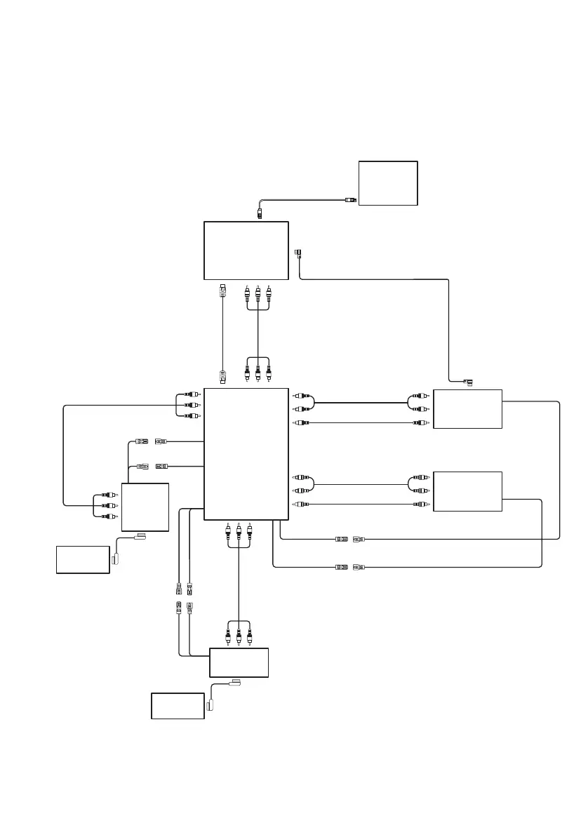
Systeemaansluitingen
Naar RGB-
uitgangscontact
RGB-kabel
(meegeleverd met NVE-N099P)
(Alleen voor Europese klanten)
Naar RGB-
ingangscontact
Naar Ai-NET-
ingangsconnector
Expansiedoos
(VPE-S431,
afzonderlijk verkocht)
Naar AV SELECTOR
aansluiting
Naar aansluiting van head-unit
AV SELECTOR-kabel
(meegeleverd met VPE-S431)
RCA-verlengkabel
RCA-
verlengkabel
Naar AUX OUT 2
Naar AUX IN 3
Naar AUX OUT
Naar AUX
OUT 1
Monitorbesturingsdraad 2
Bedieningsdraad UIT
(AUX1)
Bedieningsdraad
UIT (AUX1)
Bedieningsdraad
IN (AUX2)
Bedieningsdraad
IN (AUX 1)
Naar AUX
IN 1
RCA-verlengkabel
RCA-verlengkabel
RCA-verlengkabel
Naar audio-uitgang
Naar audio-uitgang
Naar video-uitgang
Naar video-uitgang
RCA-verlengkabel
(meegeleverd met DVD-wisselaar)
RCA-verlengkabel
Bedieningsdraad IN
Wit/Bruin
Wit/Bruin
Wit/Bruin
Wit/Bruin
Remote control output
lead (AUX1)
Bedieningsdraad UIT
(AUX 2) Bedieningsdraad IN
Bedieningsdraad IN
Naar AUX IN 2
Naar AUX IN 1
Naar AUX IN 1
Monitordisplaykabel
Ai-NET-kabel
Ai-NET-uitgangsconnector (Zwart)
Monitor voor
achterin
(TME-M770)
B.BOX van
monitor voor
achterin
(TME-M770)
Monitor-
besturingsdraad 1
Monitordisplaykabel
Monitor van
hoofdtoestel
(TME-M770)
B.BOX van
hoofdtoestel
(TME-M770)
Head-unit
(IVA-D300-serie,
afzonderlijk verkocht)
TV-tuner of VTR
(afzonderlijk verkocht)
DVD-wisselaar
(DHA-S680-serie,
afzonderlijk verkocht)
1) 2 hoofdtoestellen + head-unit (IVA-D300-serie) + expansiedoos (VPE-S431) + navigatie
(NVEN099P, alleen voor Europese klanten) + DVD-wisselaar (DHA-S680-serie) + TV-tuner
Navigatie
(NVE-N099P,
afzonderlijk verkocht)
(Alleen voor
Europese klanten)
Bekijk gratis de handleiding van Alpine TME-M770, stel vragen en lees de antwoorden op veelvoorkomende problemen, of gebruik onze assistent om sneller informatie in de handleiding te vinden of uitleg te krijgen over specifieke functies.
Productinformatie
| Merk | Alpine |
| Model | TME-M770 |
| Categorie | Niet gecategoriseerd |
| Taal | Nederlands |
| Grootte | 2266 MB |







