Handleiding
Je bekijkt pagina 234 van 339

£|`|_`}` ]~]^_`~}~`}[
£¬¹µÆÒ¸:å²¶¾ ¶À± ®¬Ñ®¶ÆµÀ ¶ÀÄ Ï¶Ô·²¶¾µ¶²µÀÄ ¶ÀÄ ÏÀÒ²±¸Ä, ·¼Ù¶ ¶À± ¯²µ×±ÂµÀ ¶¹Ë µÆ½¸±² Ô¯²
Å˵¯·¼ ²´¬¯¹ ·²¯ ËÔ¬¼ µ¶¹±²®¹µ¶²·¶¸¬² Ï Ï²Ò²Ñ¬¯.
[^] ]|}_]
]| ]|}_]
}
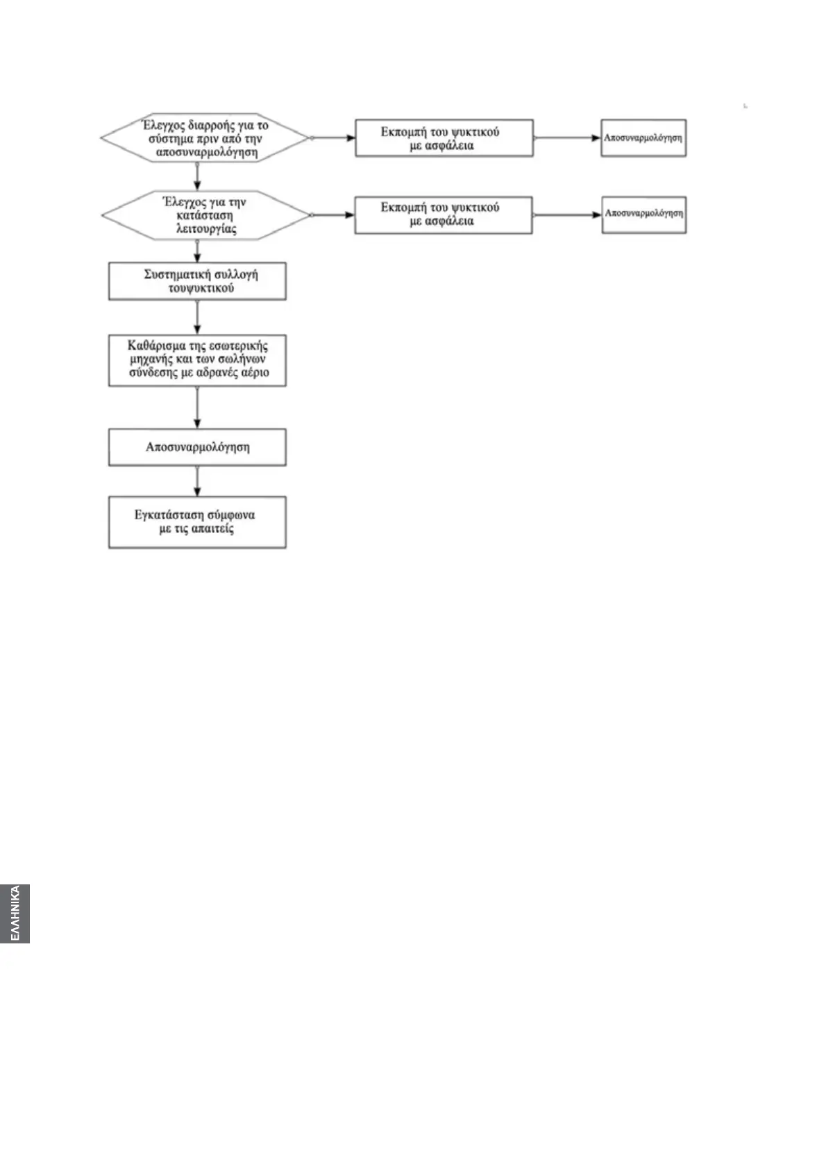
• ÷½Ä ¹¯ Â˵½¯¶¹Ë¬ÔÑÄ ®¹Ë Ò¬¯¾Ú¹±¶²¯ ±² ½Ë³¹×± Ï µËÔ·¼½½ÀµÀ ¶¹Ë µÆ¶¬¯·¹× µÆ½¸±² Ù×ÌÀÄ ·²¯ ¶Æ±
²±¶²½½²·¶¯·Î± µ¶¹ µ×µ¶Àϲ Ù×ÌÀÄ ¶¹Ë ·½¯Ï²¶¯µÏ¹× Ï
R32 ÙË·¶¯·¼ ± ®¯¶¬´®¹±¶²¯ ±² ®¯µ·Ë²µ¶¹×± µ¶¹±
Òά¹ ¶¹Ë Ò¬¸µ¶À.
• ª¶À± Ô±¯·¸ ®¯µ·Ë¸, ¹¯ Â˵½¯¶¹Ë¬ÔÑÄ ®¹Ë Ò¬¯¾Ú¹±¶²¯ ±² ½Ë³¹×± Ï ¹Ëµ¯²µ¶¯·¸ ²®¹µË±²¬Ï¹½¼ÔÀµÀ ¸
·¾ÏÙÀ ½¯¶¹Ë¬ÔѲ ¶¹Ë ±²½½¾·¶À ³¬Ï¼¶À¶²Ä ¶¹Ë ®¬¹º¼±¶¹Ä, ¼®ÆÄ À ²±¶²½½²Ô¸ ¶¹Ë µ²µ¯¹× ¶ÀÄ Ì²¶¬¯·¸Ä
ÏÀÒ²±¸Ä ·²¯ À µË±¹½¯·¸ ²®¹µË±²¬Ï¹½¼ÔÀµÀ ¶¹Ë µËϮ˷±Æ¶¸,
± ®¯¶¬´®¹±¶²¯ ±² ®¯µ·Ë²µ¶¹×± ·²¯ ±²
½Ò³¹×± µ¶¹± Òά¹ ¶¹Ë Ò¬¸µ¶À.
• ¥¯ ®¬¾Ì¯Ä ±² ²±¶²½½¾Ì¶ ¶¹± µËÏ®¯µ¶¸ ¸ ¶² ²±¶²½½²·¶¯·¾ ¶¹Ë µ×µ¶Àϲ Ù×ÌÀÄ Â±
®¯¶¬´®¹±¶²¯ ±²
®¯µ·Ë²µ¶¹×± µ¶¹± Òά¹ ¶¹Ë Ò¬¸µ¶À.
• ¥¯ ´½ÔÒ¹¯ ·²¯ ®¯µ·Ë´Ä ®¹Ë ± µÒ¶ÑÚ¹±¶²¯ Ï Â¹Òѹ ÙË·¶¯·¹×, µÆ¶¬·¼ µÆ½¸±² Ù×ÌÀÄ
·²¯²±¶²½½²·¶¯·¾ Ù×ÌÀÄ Ï®¹¬¹×± ±² ·¾±¹Ë± µ¶¹±
Òά¹ ¶¹Ë Ò¬¸µ¶À, µËÏ®¬¯½²ÏÕ¾±Æ±¶²Ä ¶¹±
·²³²¬¯µÏ¼ ·²¯ ¶À±
·Õ¾³Ë±µÀ ¶¹Ë µ×µ¶Àϲ Ù×ÌÀÄ, ®¹Ë ± Ò¬¯¾Ú¶²¯ ¶À± ²®¹µË±²¬Ï¹½¼ÔÀµÀ ¶Æ±
²±¶²½½²·¶¯·Î± ¶¹Ë µ×µ¶Àϲ
Ù×ÌÀÄ ·²¯ ± Ò¬¯¾Ú¶²¯ ¶À± µËÔ·¼½½ÀµÀ.
• ر Ò¬¯¾Ú¶²¯ ±² ²±¶²½½¾Ì¶¶¹± µÆ½¸±² ¶¹Ë ²´¬¯¹Ë ·²¯ ËÔ¬¹×, ®¬´®¯ ±² ·¼Ù¶ ¶À± ¯²µ×±ÂµÀ ¶¹Ë
µÆ½¸±² ¶¹Ë ̲¶Ï¯µ¶¸ µ¶À± µÆ¶¬¯·¸ ÏÀÒ²±¸, ±² ®·¶Ñ±¶ ¶À± ¯²µ×±ÂµÀ ·²¯ ±² ®¾½¯
·¾±¶ ¶À± µ×±ÂµÀ
(À µ×±ÂµÀ Ï ¶À± ÌÆ¶¬¯·¸ ÏÀÒ²±¸ ѱ² ѯ² Ï ¶² ®²¬²®¾±Æ ոϲ¶²).
`|~}]| }\~\ ^|` ~ }|_ ]|}_]
1. ÷½¹¯ ¹¯ ¬Ô¾¶Ä ·²¯ ¶¹ ®¬¹µÆ®¯·¼ ®¯µ·Ë¸Ä Ô¯² ¶¹ µ×µ¶Àϲ Ù×ÌÀÄ ®¬´®¯ ±² ²®¹·¶¸µ¹Ë± ´±² ´Ô·Ë¬¹
®¯µ¶¹®¹¯À¶¯·¼ ¶¹ ¹®¹Ñ¹ ·ÂѶ²¯ ²®¼ ´±²± ¹¬Ô²±¯µÏ¼ ²Ì¯¹½¼ÔÀµÀÄ ²±²Ô±Æ¬¯µÏ´±¹ ²®¼ ¶À Õ¯¹ÏÀÒ²±Ñ². ݹ
®¯µ¶¹®¹¯À¶¯·¼ ®¯µ¶¹®¹¯Ñ ¼¶¯ ´Ò¹Ë± ¶² ®²ÔԽϲ¶¯·¾ ®¬¹µ¼±¶² Ô¯² ²µÅ²½¸ ½¯¶¹Ë¬ÔѲ ¶¹Ë ÙË·¶¯·¹× µ×ÏÅÆ±²
Ï ¶² ·¬¯¶¸¬¯² ²±²Ô±Æ¬¯µÏ´±² ²®¼ ¶À Õ¯¹ÏÀÒ²±Ñ².
2. © µË±¶¸¬ÀµÀ ·²¯ À ®¯µ·Ë¸ ¶Æ± ÏÀÒ²±Î± ®¬´®¯ ±² ѱ²¯ µ×ÏÅÆ±² Ï ¶À± Ï´³¹Â¹ ®¹Ë ѱ²¯ µË±¯µ¶¾Ï±À
²®¼ ¶¹± ·²¶²µ·Ë²µ¶¸. ر ¾½½¹¯ ®²ÔԽϲ¶ÑÄ Õ¹À³¾± ¶À± µË±¶¸¬ÀµÀ ·²¯ ®¯µ·Ë¸ ¶Æ±
ÏÀÒ²±Î±, ¶¹
¯Â¯·ËÏ´±¹ ®¬¹µÆ®¯·¼ Ï ®¬¹µ¼±¶² ±² Ò¬Àµ¯Ï¹®¹¯¸µ¯ ׎·¶¹ ÙË·¶¯·¼ ³² ¶¹ËÄ ®¯Õ½´®¯.
7
Bekijk gratis de handleiding van Aiwa SUIJINAIR 9 ACD-9200, stel vragen en lees de antwoorden op veelvoorkomende problemen, of gebruik onze assistent om sneller informatie in de handleiding te vinden of uitleg te krijgen over specifieke functies.
Productinformatie
| Merk | Aiwa |
| Model | SUIJINAIR 9 ACD-9200 |
| Categorie | Airco |
| Taal | Nederlands |
| Grootte | 51000 MB |







