Handleiding
Je bekijkt pagina 206 van 339

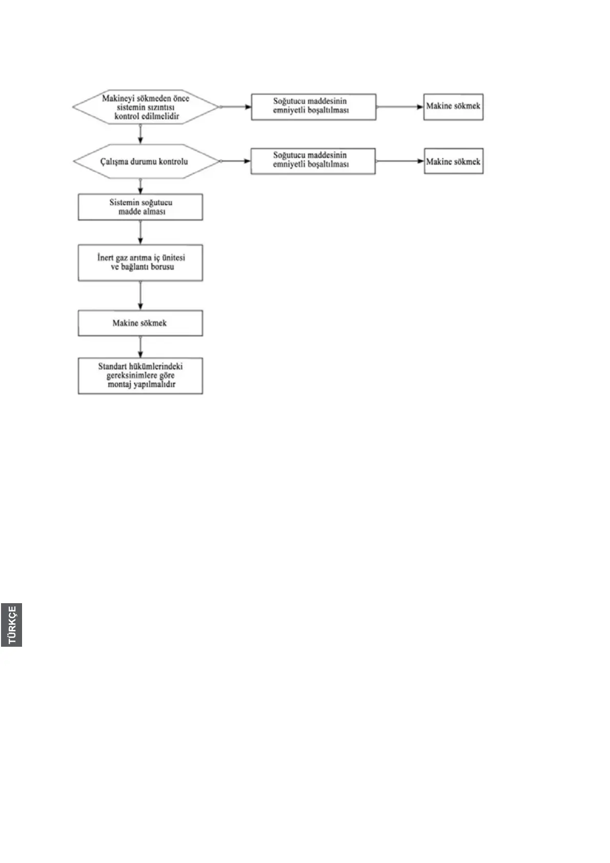
Ünite ta%#ma sireci
Dikkat: Makineleri ta`{mak için oda içi ünite
evaporatörün gaz-s{v{ tüpü konnektörünü b{çakla keserek, a|{z{n{
yeniden geni`lettikten sonra (oda d{`{ ünite ba|lant{s{ yukar{daki i`lemlerle ayn{d{r) tekrar ba|lanmal{d{r.
Onar#m talimatlar#
Onar#mda dikkat edecek konular
Dikkat edecek konular
• R32 so|utucu kliman{n so|utma sistemi içindeki so|utucu boru veya bile`enleri üzerinde yap{lmas{ gereken
tüm kaynak i`lemleri, kullan{c{ sitesinde onar{m yap{lmas{na izin verilmez.
• Bak{m s{ras{nda, ürün e`anjörü üzerinde önemli montaj ve demontaj yap{lmas{, bükme i`lemindeki
ar{zalar{
n giderilmesi gerekir. Örne|in, oda d{`{ unite `asini de|i`tirme, kondansatörü bütünü ile sökme ve di|er
çal{`malar yap{ld{|{ zamanda, kullan{c{lar{n tesislerinde kontrol ve bak{m izin verilmez.
• Kompresör veya so|utma sistem bile`enlerinin çal{`mas{n{ de|i`tirme s{ras{nda, kullan{c{ sitesinde onar{m
yap{lmas{ için izin vermez.
• Kullan{c{lar{n sitesinde so|utma sistemi temizleme,dip tarama ve ba`ka sökmesine gerek olmayan so|utma
bile`enleri, kaynaklamaya gerek olmayan onar{m i`lemlemleri dahil di|er so|utucu konteyner, iç so|utma borular{,
so|utma bile`enleri ile ilgisi olmayan ar{za onar{mlar
{ yap{labilir.
• E|er bak{m s{ras{nda gaz-s{v{ borusunu de|i`tirmek gerekirse, oda içi ünite evaporatörün gaz-s{v{ tüpü
konnektörünü b{çakla keserek, a|{z{n{ yeniden geni`lettikten sonra (oda d{`{ ü
nite ba|lant{s{ yukar{daki i`lemlerle
ayn{d{r) tekrar ba|lanmal{d{r.
Servis personeli için yeterlilik ko%ullar#
1. Bu sektör alan{nda kendilerinin tan{nan de|erlendirme `artnamesi talep eden so|utucuyu güvenli bir `ekilde
bertaraf edebilme yeterlili|ine sahip oldu|unu belirlemek için, tüm çal{`ma personel veya so|utucu devre bak{m
elemanlar{ söktörü tan{nan de|erlendirme kurulu`lar
{ taraf{ndan verilen geçerli sertifika almas{ gerekir.
2. Ekipman üreticisi tavsiye eden yönteme göre ekipman bak{m ve onar{m yapmas{ gerekir. E|er ekipman
bak{m ve onar{mlar{nda di|er profesyonellerin yard{m{ gerekiyorsa, yanabilir so|utucu nitelikli|ine sahip
personellerin denetimi alt{nda yap{lmal{d{r.
7
Bekijk gratis de handleiding van Aiwa SUIJINAIR 9 ACD-9200, stel vragen en lees de antwoorden op veelvoorkomende problemen, of gebruik onze assistent om sneller informatie in de handleiding te vinden of uitleg te krijgen over specifieke functies.
Productinformatie
| Merk | Aiwa |
| Model | SUIJINAIR 9 ACD-9200 |
| Categorie | Airco |
| Taal | Nederlands |
| Grootte | 51000 MB |







