Handleiding
Je bekijkt pagina 38 van 339

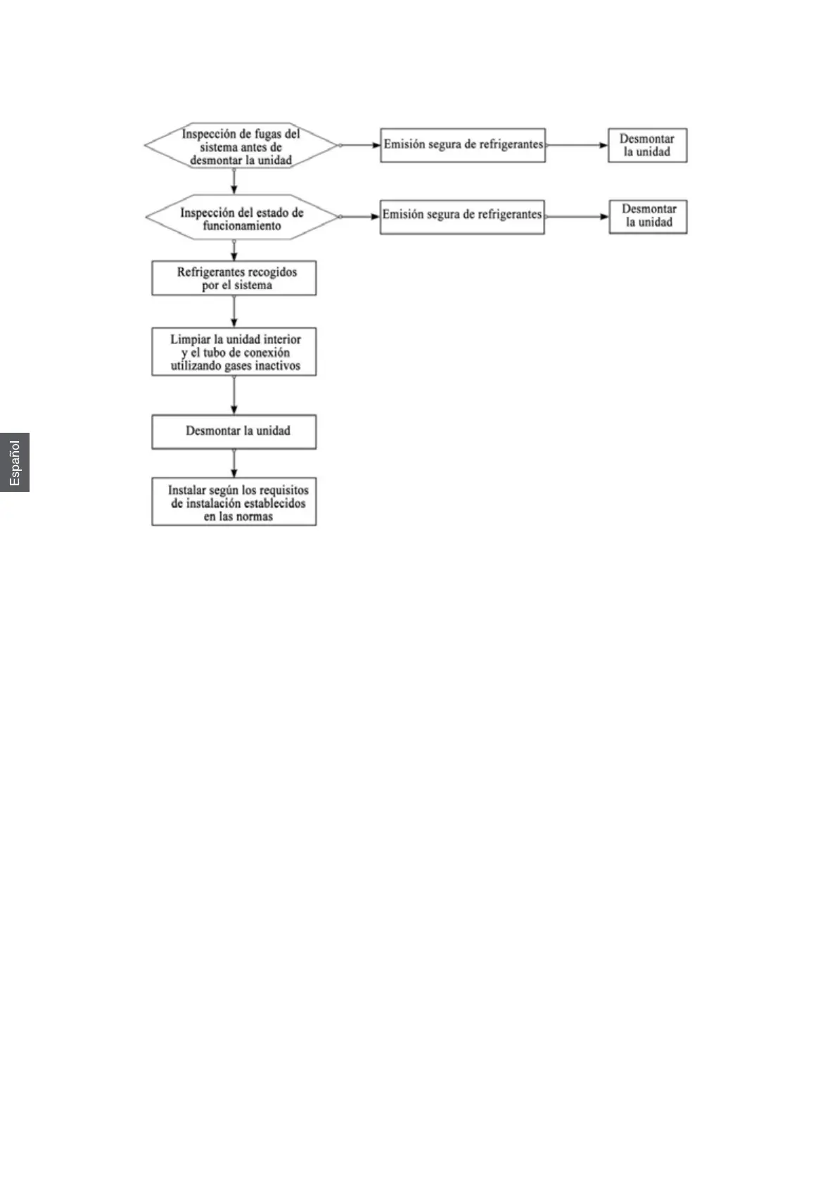
Procedimiento de Trasladar la Unidad
Atención: Si necesitan trasladar la unidad, deben cortar los conectores de los tubos de gas y líquido del
evaporador de la unidad interior con el cortador, reabocinarlos y conectarlos (la conexión de la unidad exterior es
igual a las operaciones anteriores).
Instrucciones de Mantenimiento
Precauciones de Mantenimiento
Precauciones
• No se permite mantener ni reparar las averías en el sitio del usuario que se necesitan realizar el proceso de
soldadura para las tuberías interiores o los componentes de refrigeración del sistema de enfriamiento del aire
acondicionado con refrigerantes R32.
• Durante la reparación, no se permite inspeccionar, mantener ni reparar las averías en el sitio del usuario que
se necesitan realizar las operaciones de montaje y desmontaje y flexión en gran medida para el intercambiador de
calor del producto, por ejemplo, las operaciones de cambio para el chasis de la unidad exterior y montaje y
desmontaje integrales para el condensador, etc.
• No se permite realizar el mantenimiento ni la reparación en el sitio del usuario como las operaciones de
cambio del compresor o las piezas del sistema de enfriamiento.
• Se permite realizar las detecciones y reparaciones de averías que no se refieren al recipiente de refrigerantes,
la tubería de refrigeración interior y los componentes de refrigeración, incluyen las operaciones de mantenimiento
que no se necesitan abrir los componentes de refrigeración ni soldar como la limpieza y el dragado del sistema de
enfriamiento, etc.
• Si necesitan cambiar los tubos de gas y líquido durante el mantenimiento, deben cortar los conectores de los
tubos de gas y líquido del evaporador de la unidad interior con el cortador, reabocinarlos y conectarlos (la
conexión de la unidad exterior es igual a las operaciones anteriores).
Requisitos de Cualificación del Personal de Mantenimiento
1. Todos los operadores o los personales de mantenimiento del circuito de refrigeración deben lograr los
certificados válidos emitidos por los organismos de evaluación aprobatorios por la industria para confirmar que
ellos tienen las cualificaciones para la disposición segura de refrigerantes exigidas en las especificaciones de
evaluación aprobatorias por la industria.
2. Sólo se pueden realizar el mantenimiento de los equipos según los métodos recomendados por los
fabricantes de equipos. Si necesitan que otros profesionales ayuden a mantener y reparar los equipos, se debe
realizarlo bajo la supervisión del personal que cuenta con la cualificación de utilización de refrigerantes
inflamables.
7
Bekijk gratis de handleiding van Aiwa SUIJINAIR 18 ACD-18200, stel vragen en lees de antwoorden op veelvoorkomende problemen, of gebruik onze assistent om sneller informatie in de handleiding te vinden of uitleg te krijgen over specifieke functies.
Productinformatie
Merk | Aiwa |
Model | SUIJINAIR 18 ACD-18200 |
Categorie | Airco |
Taal | Nederlands |
Grootte | 51002 MB |