Aiphone JP-8Z handleiding
Handleiding
Je bekijkt pagina 9 van 20

9
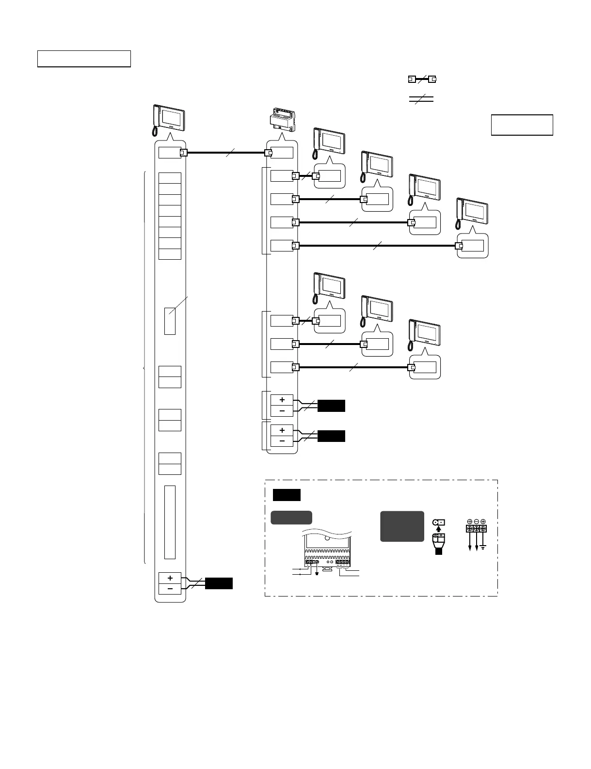
Home-run wiring
PS24
PS24
P
2
PS24
P
2
P
2
2
M (IN)
M (IN)
M (IN)
M (IN)
M (IN)
1A1
M (O UT)
M (O UT)
1A2
2A1
2A2
S
S
L1
L1
3A1
3A2
4A1
4A2
L2
L2
M (O UT)
M (O UT)
M (IN)
M (IN)
M (IN)
M (O UT)
M (O UT)
M (O UT)
M (O UT)
*1
:
:
PS24
+
-
100V - 240V
AC
50/60 Hz
24V
DC2A
PS-2420
PS-2420S
PS-2420UL
PS-2420D
N
L
-
+
230 V AC 50/60 Hz
24 V DC2A
NOTES:
The power supply method shown in the above fi gures is an example. You can select a power supply method suitable for this system from various
•
methods. (
→
P. 6)
If a message "WIRING MALFUNCTION CHECK FOR SHORT BETWEEN A1 - A2." is displayed, a short exists within the door station wires
•
and the unit will not operate. Check the wires.
Do not use the unused terminals and ports for other purposes.
•
In order to prevent miswiring, label both ends of each cable with the unit and terminal names to which they are to be connected.
•
For connecting other manufacturers’ products, refer to the instruction manuals for those products.
•
The positions of the terminals on the above illustrations differ from the actual product. This is to simplify the diagram.
•
This unit is not a computer peripheral. Do not connect it to a LAN network.
•
CAT5e (non-shielded)
Ø1.0mm, 18AWG 2 conductor cable
Distribution adaptor
JP-8Z
Sub master station 3 (ID = 4)
JP-4HD
Sub master station 4 (ID = 5)
JP-4HD
Sub master station 5 (ID = 6)
JP-4HD
Sub master station 6 (ID = 7)
JP-4HD
Sub master station 7 (ID = 8)
JP-4HD
NP: Non-polarized
P: Polarized
Master station (ID = 1)
JP-4MED
12-pin option connector
to Group 1to Group 2
Power supply
for Group 1
DC24V
Power supply
for Group 2
DC24V
4-pin option connector
Sub master station 1 (ID = 2)
JP-4HD
Sub master station 2 (ID = 3)
JP-4HD
: Power supply
Connections to these
terminals are the same as
"Station-to-station wiring".
*1: Up to four sub master stations can be
supplied with one power supply. Use
two power supplies for 5 - 7 sub master
stations.
Bekijk gratis de handleiding van Aiphone JP-8Z, stel vragen en lees de antwoorden op veelvoorkomende problemen, of gebruik onze assistent om sneller informatie in de handleiding te vinden of uitleg te krijgen over specifieke functies.
Productinformatie
Merk | Aiphone |
Model | JP-8Z |
Categorie | Niet gecategoriseerd |
Taal | Nederlands |
Grootte | 2721 MB |
Caratteristiche Prodotto
Kleur van het product | Grey, White |
Breedte | 123 mm |
Diepte | 61 mm |
Hoogte | 109 mm |
Merkcompatibiliteit | Aiphone |