Aiphone GT-203HB handleiding
Handleiding
Je bekijkt pagina 35 van 52

- 35 -
RYC
RYC
SW
DC
DC
SW
OUTOUT IN IN
RYC
RYC
SW
DC
DC
SW
OUTOUT IN IN
B1
B2
B1
B2
R1
R2
R1
R2
C
CE
K
KE
OPTION
SW2
ON
1 2 3
4
5 6 7
8
A
B
SW1
B1
B2
B1
B2
R1
R2
R1
R2
C
CE
K
KE
OPTION
SW2
ON
1 2 3
4
5 6 7
8
A
B
SW1
NP
NP
NP
NP
1P
NP
1P
NP
1P
NP
1P
NP
GT-VBC
GT-BC
DP
AC
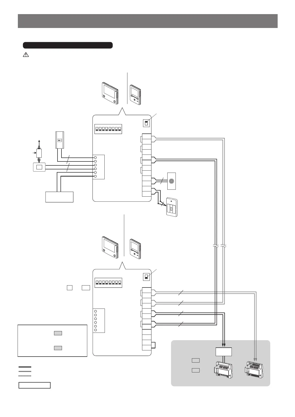
Residential/tenant station
GT-1M3-L/GT-1M3
Residential/
tenant station
GT-1M3-L/
GT-1M3
Residential/tenant station
GT-1C7-L/GT-1C7
Residential/
tenant station
GT-1C7-L/
GT-1C7
Doctor call
Option button
output
Termination setting:
For terminating a residential/tenant
station, set SW1 to "A".
Set SW1 to "B".
Emergency alarm
switch
(*2)
(GFK-PS available
in N. America only)
Doorbell
(*1)
(third party
product)
(*3)
Yellow
Orange
Gray
Blue
Black
White
Turn off the GT-BC control unit before connecting wires. Failure to do so could damage the station.
GT-1C7-L/GT-1C7, GT-1M3-L/GT-1M3
NP: Non-polarized
: Audio signal line
: Video signal line
: Power supply line
* Connect to the bus
control units.
Standard system:
section
4-1
Expanded system:
section
4-5
■ Loop wiring method
NOTES:
• Refer to section
4-7
for details
about wiring to the option
connector.
• Refer to section
5-2
for the ID
switch settings.
Option contact
output
(*1): Doorbell
• N/O contact (non-locked type)
• DC 12 V/0.1 A or higher
(*2): Emergency alarm switch
• N/C contact (locked type)
• DC 12 V/0.1 A or higher
(*3): Jumper wire between
K
and
KE
.
Jumper wire must remain in place
if not using an emergency alarm
switch.
GT-RY
(Please note that images and terminal position in this manual may differ from the actual product.)
Bekijk gratis de handleiding van Aiphone GT-203HB, stel vragen en lees de antwoorden op veelvoorkomende problemen, of gebruik onze assistent om sneller informatie in de handleiding te vinden of uitleg te krijgen over specifieke functies.
Productinformatie
| Merk | Aiphone |
| Model | GT-203HB |
| Categorie | Niet gecategoriseerd |
| Taal | Nederlands |
| Grootte | 9766 MB |
Caratteristiche Prodotto
| Kleur van het product | Beige |
| Gewicht | - g |
| Aantal per verpakking | 1 stuk(s) |
| Merkcompatibiliteit | Aiphone |
| Type product | Opbouwdoos |







