Aiphone GT-104HB handleiding
Handleiding
Je bekijkt pagina 34 van 52

- 34 -
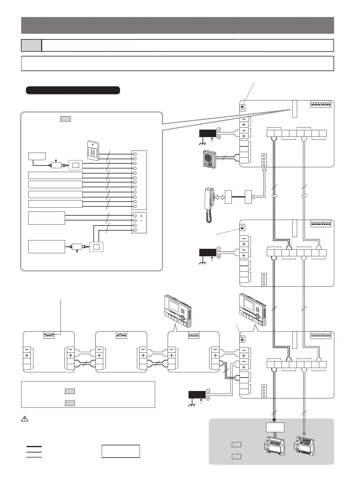
Residential/tenant trunk4-4
NOTE: This system allows 3 types of connection methods: "Loop wiring method", "GT-4Z wiring method", and "GT-1Z wiring method".
Select the method suitable for the application and usage of the system.
■ Loop wiring method
SUB
DOOR
H2
H1
A2
A1
SW2
ON
1 2 3
4
5 6 7
8
A
B
SW1
CN4
OPTION
IN
B1
B2
B1
B2
OUT
IN
OUT
R1
R2
R1
R2
OUTIN SUB
DOOR
H2
H1
A2
A1
SW2
ON
1 2 3
4
5 6 7
8
A
B
SW1
CN4
OPTION
IN
B1
B2
B1
B2
OUT
IN
OUT
R1
R2
R1
R2
OUTIN SUB
DOOR
H2
H1
A2
A1
SW2
ON
1 2 3
4
5 6 7
8
A
B
SW1
CN4
OPTION
IN
B1
B2
B1
B2
OUT
IN
OUT
R1
R2
R1
R2
OUTIN
SW2
ON
1 2 3
4
H1
H2
H1
H2
OUT
IN
SW2
ON
1 2 3
4
H1
H2
H1
H2
OUT
IN
SW2
ON
1 2 3
4
H1
H2
H1
H2
OUT
IN
4P4P
GT-VBC
GT-BC
DP
NP
NP
NP
NP
NP
NP
P
NP
AC
AC
1P
NP
1P
NP
1P
NP
1P
NP
1P
NP
1P
NP
1P
NP
PS24
RY
RY
SW
KE
K
SW
V
V
S2E
S2
S3
S1E
S1
S3E
OPTION
CN1
CN2
AC
PS24
AC
PS24
AC
1P
NP
1P
NP
1P
NP
Residential/tenant
station
GT-2C-L/GT-2C
Sub residential/
tenant station
GT-2H-L/GT-2H
GT-2C-L/GT-2C
GT-2H-L/GT-2H
GT-2H-L/GT-2H
GT-2C-L/GT-2C
Emergency
alarm switch
Sensor, button, etc.
Option contact output
Buzzer etc.
Sensor, button, etc.
Sensor, button, etc.
External video
device
External video
device
External
signal
relay
Door station
JK-DA
JK-DV
JK-DVF
GT-D
Handset
GT-HSA
Termination setting:
For terminating a residential/tenant
station, set SW1 to "A".
Termination setting:
For terminating sub residential/tenant
station, turn 4 on SW2 to ON.
GT-2C-L/GT-2C, GT-2H-L/GT-2H
* Connect to the bus
control units.
Standard system:
section
4-1
Expanded system:
section
4-5
: Audio signal line
: Video signal line
: Power supply line
* Refer to section
4-7
for details about the option connector.
After connecting a residential/tenant station and a door
station (or doorbell), power cycle the unit.
Brown
Red
Gray
White
Black
Blue
Orange
Black
Purple
Black
Black
Yellow
Brown
Red
Yellow
Orange
NOTES:
• Refer to section
4-7
for details about wiring to the
option connector.
• Refer to section
5-2
for the switch settings.
GT-RY
GT-RY
(Please note that images and terminal position in this manual may differ from the actual product.)
Set SW1 to "B".
Set SW1 to "B".
NP: Non-polarized
P: Polarized
Bekijk gratis de handleiding van Aiphone GT-104HB, stel vragen en lees de antwoorden op veelvoorkomende problemen, of gebruik onze assistent om sneller informatie in de handleiding te vinden of uitleg te krijgen over specifieke functies.
Productinformatie
Merk | Aiphone |
Model | GT-104HB |
Categorie | Niet gecategoriseerd |
Taal | Nederlands |
Grootte | 9766 MB |
Caratteristiche Prodotto
Kleur van het product | Beige |
Merkcompatibiliteit | Aiphone |
Compatibiliteit | GF-4F |
Type product | Opbouwdoos |