Aiphone GT-104HB handleiding
Handleiding
Je bekijkt pagina 29 van 52

- 29 -
OUT
IN IN IN IN IN
OUT OUT OUT OUT
MAIN DC24V
2
OUT
1
B2
B1
B2
B1
B2
B1
B2
B1
B2
B1
B2
B1
3 4 5 6
1 2 3 4 5
A2
A1
A2
A1
A2
A1
A2
A1
A2
A1
MODE
EXPAND
STANDARD
OUT
IN IN IN IN IN
OUT OUT OUT OUT
MAIN DC24V
2
OUT
1
B2
B1
B2
B1
B2
B1
B2
B1
B2
B1
B2
B1
3 4 5 6
1 2 3 4 5
A2
A1
A2
A1
A2
A1
A2
A1
A2
A1
MODE
EXPAND
STANDARD
OUT
IN IN IN IN IN
OUT OUT OUT OUT
MAIN DC24V
2
OUT
1
B2
B1
B2
B1
B2
B1
B2
B1
B2
B1
B2
B1
3 4 5 6
1 2 3 4 5
A2
A1
A2
A1
A2
A1
A2
A1
A2
A1
MODE
EXPAND
STANDARD
OUT
IN IN IN IN IN
OUT OUT OUT OUT
MAIN DC24V
2
OUT
1
B2
B1
B2
B1
B2
B1
B2
B1
B2
B1
B2
B1
3 4 5 6
1 2 3 4 5
A2
A1
A2
A1
A2
A1
A2
A1
A2
A1
PS24
PS24
AC
PS24
AC
PS24
AC
AC
1P
NP
1P
NP
1P
NP
1P
NP
1P
NP
1P
NP
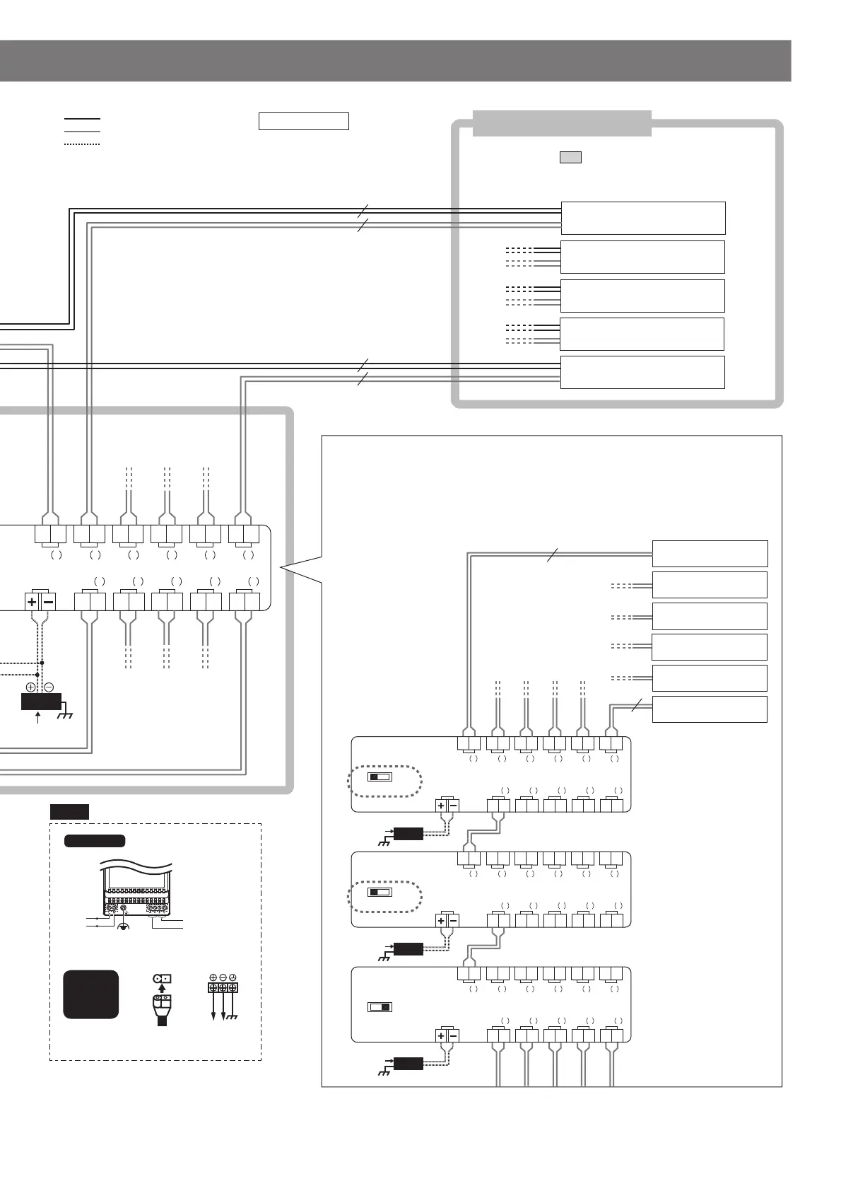
Residential/tenant trunk
Up to two GT-VBC can be used as extension adaptors per trunk line.
(Please note that images and terminal position in this manual may differ from the actual product.)
To use the GT-VBC as an extension adaptor, set the MODE setting switch to
[EXPAND].
The wires must be connected to the IN (1) terminals.
Residential/tenant
trunk 1
Residential/tenant
trunk 2
Residential/tenant
trunk 3
Residential/tenant
trunk 4
Residential/tenant
trunk 5
Residential/tenant
trunk 6
* Refer to section
4-4
for detailed connection diagrams.
PS24
230 V AC 50/60 Hz
24 V DC2A
N
L
-
+
100V - 240V -
50/60 Hz
24V DC
2 A
PS-2420DM
PS-2420
PS-2420S
PS-2420UL
PS-2420BF
Residential/tenant trunk 1
Residential/tenant trunk 2
Residential/tenant trunk 3
Residential/tenant trunk 4
Residential/tenant trunk 5
NP: Non-polarized
: Audio signal line
: Video signal line
: Power supply line
*
3
*
2
*
2
*
3
*
2
:
*
3
:
Bekijk gratis de handleiding van Aiphone GT-104HB, stel vragen en lees de antwoorden op veelvoorkomende problemen, of gebruik onze assistent om sneller informatie in de handleiding te vinden of uitleg te krijgen over specifieke functies.
Productinformatie
Merk | Aiphone |
Model | GT-104HB |
Categorie | Niet gecategoriseerd |
Taal | Nederlands |
Grootte | 9766 MB |
Caratteristiche Prodotto
Kleur van het product | Beige |
Merkcompatibiliteit | Aiphone |
Compatibiliteit | GF-4F |
Type product | Opbouwdoos |