Aiphone GT-102HB handleiding
Handleiding
Je bekijkt pagina 31 van 52

- 31 -
A2
A1
CN1
5P
ON
SW1
1 2 3
4
PT
PT
6P
V
V
CN100
CN100
CN11
CN1
CN1
CN2
CN3
CN4
CN1
CN2
CN3
CN4
CN1
CN2
CN3
CN4
ELM
ELC
ELB
BP
BP
R2
R1
USB
CN2
CN3
CN2
CN1
ON
SW3
SW2
123
4
ON
1 2 3
4
5 6 7
8
D
D
GND
RY
RY
SP
SP
5P
5P 5P
6P
6P
5P
6P
9P
9P
2
B
A
C
3
E
D
F
5
K
J
L
8
U
T
V
4
H
G
I
6
N
M
O
1
0
9
Y
X
W
Z
7
R
Q
P
S
AC
GT-VB
GT-SW/GT-AD
GT-NSB
GT-DB
GT-10K
GT-VB
GT-NSB
GT-DB
GT-SW
GT-VBC
GT-BC
DP
NP
1P
NP
1P
NP
P
AC
PS24
AC
NP
PC
(third party product)
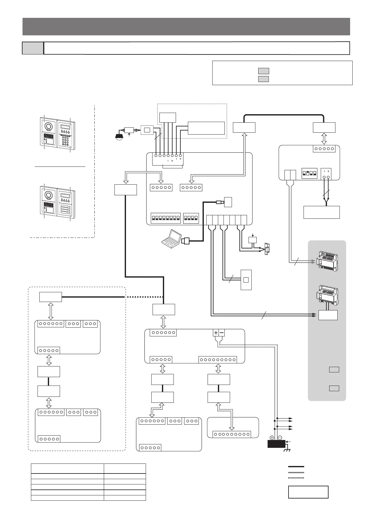
Entrance station4-3
Modular type and all-in-one type entrance stations are available.
The wiring method differs depending on the type or the combination
of modular units, as shown below.
■ Modular type (video and audio)
Surveillance camera
(third party product,
NTSC 75 )
External door
release button
(third party
product)
(*3)
Door release
(third party product)
(*1)
Modular unit combination example
Camera module
GT-VB
OR
10-key module
(10 keys)
GT-10K
GT-SW/GT-AD
(one unit only)
Call switch module GT-SW/
Address module GT-AD
Name scroll module GT-NSB
Another entrance station
Another entrance station
Brown
Red
P: Polarized
NP: Non-polarized
: Audio signal line
: Video signal line
: Power supply line
* Connect to the
bus control
units.
Standard
system:
section
4-1
Expanded
system:
section
4-5
NOTES:
• Refer to section
4-7
for option connector details.
• Refer to section
5-1
for the switch settings.
(*2)
(*1)
: N/C (Normally Closed) [ELB, ELC]
N/O (Normally Open) [ELM, ELC]
Less than AC/DC 24V, 4A (resistive load)
(*2): GT-DB-V and GT-DB-VN only.
(*3): Input specifi cations
Input method
N/O (Normally Open)
contact
Detection confi rmation time 100 ms or more
Closed contact resistance 1 k or less
Open contact resistance 50 k or more
Terminal short current 10 mA or less
Open circuit voltage between terminals 3.3 V DC or less
Audio module
GT-DB(-V, -VN)
(Please note that images and terminal position in
this manual may differ from the actual product.)
Magnetic loop
module
Green
Purple
Yellow
Blue
Red
Orange
Brown
External
signal relay GT-RY
GT-DB-V, GT-DB-VN only
VIGIK
Bekijk gratis de handleiding van Aiphone GT-102HB, stel vragen en lees de antwoorden op veelvoorkomende problemen, of gebruik onze assistent om sneller informatie in de handleiding te vinden of uitleg te krijgen over specifieke functies.
Productinformatie
Merk | Aiphone |
Model | GT-102HB |
Categorie | Niet gecategoriseerd |
Taal | Nederlands |
Grootte | 9766 MB |
Caratteristiche Prodotto
Kleur van het product | Bruin |
Aantal per verpakking | 1 stuk(s) |
Merkcompatibiliteit | Aiphone |
Type product | Opbouwdoos |