Aiphone GF-3B handleiding
Handleiding
Je bekijkt pagina 41 van 52

- 41 -
SUB2
A2
A1
A2
A1
A2
A1
A2
A1
A2
A1
A2
A1
COMMON2
B2
B1
B2
B1
SUB2BSUB2ASUB1B
R2
R1
R2
R1
R2
R1
R2
R1
R2
R1
R2
R1
R2
R1
R2
R1
R2
R1
R2
R1
R2
R1
GTW-LC
USB
MODE
EXPAND
STANDARD
OUT
IN IN IN IN IN
OUT OUT OUT OUT
MAIN DC24V
2
OUT
1
B2
B1
B2
B1
B2
B1
B2
B1
B2
B1
B2
B1
3 4 5 6
1 2 3 4 5
A2
A1
A2
A1
A2
A1
A2
A1
A2
A1
OUT
IN IN IN
OUT OUT
MAIN DC24V
2
OUT
1
B2
B1
B2
B1
B2
B1
B2
B1
3 6
1 2 5
A2
A1
A2
A1
A2
A1
MAIN DC24V
R1
R2
PS24
AC
1P
NP
1P
NP
1P
NP
1P
NP
1P
NP
1P
NP
1P
NP
1P
NP
1P
NP
1P
NP
1P
NP
1P
NP
1P
NP
1P
NP
ON
OFF
SW2
1 2 3
4
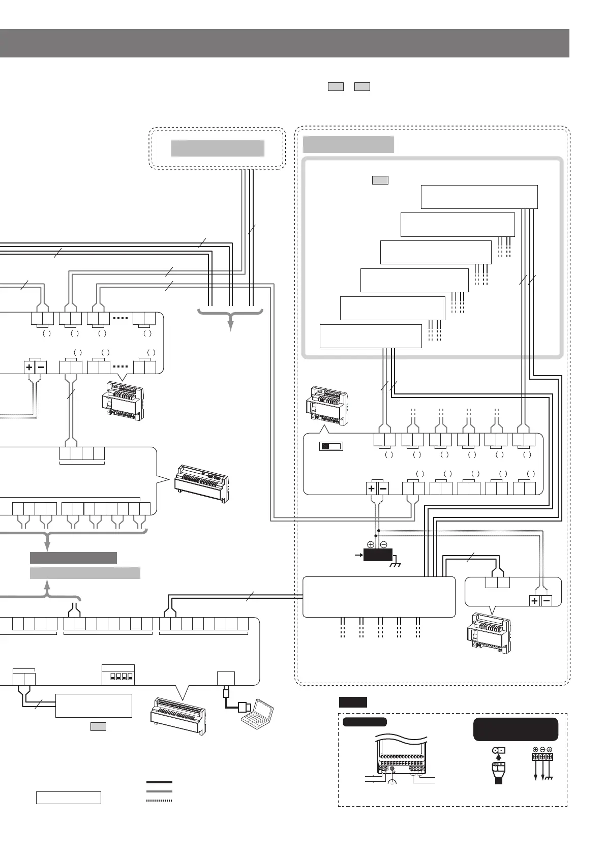
Lift control system
Expanded video bus
control unit GT-VBX
* Refer to section
4-6
for
detailed connection
diagrams.
PS24
Sub trunk line 2-B
Sub trunk line 2-A
Residential/tenant trunk
* Refer to section
4-4
for
detailed connection
diagrams.
Video bus
control unit
GT-VBC
Expanded bus
control unit
GT-BCXB-N
Bus control
unit
GT-BC
Residential/tenant trunk 6
Residential/tenant trunk 5
Residential/tenant trunk 4
Residential/tenant trunk 3
Residential/tenant trunk 2
Residential/tenant trunk 1
The following is an example of basic wiring diagram for the expanded system.
* The wiring methods differ depending on the equipment used. Refer to
section
4-2
to
4-4
for detailed wiring diagrams of entrance stations,
guard stations and residential/tenant trunks.
NP: Non-polarized
: Audio signal line
: Video signal line
: Power supply line
DP (Distribution Point)
(Not provided by Aiphone except
for Europe and North America.)
GT-VBC
230 V AC 50/60 Hz
24 V DC2A
N
L
-
+
100V - 240V -
50/60 Hz
24V DC
2 A
PS-2420DM
PS-2420
PS-2420S
PS-2420UL
PS-2420BF
PC
(third party product)
To
Common trunk line 2
To
Sub trunk line 1-A, 1-B, 2-A
To GT-BCXB-N
(*1)
(*1): The wires must be connected to the IN (1) terminals.
Bekijk gratis de handleiding van Aiphone GF-3B, stel vragen en lees de antwoorden op veelvoorkomende problemen, of gebruik onze assistent om sneller informatie in de handleiding te vinden of uitleg te krijgen over specifieke functies.
Productinformatie
Merk | Aiphone |
Model | GF-3B |
Categorie | Niet gecategoriseerd |
Taal | Nederlands |
Grootte | 9766 MB |
Caratteristiche Prodotto
Kleur van het product | Zwart |
Aantal per verpakking | 1 stuk(s) |
Merkcompatibiliteit | Aiphone |
Stroomverbruik | - mA |
Type product | Inbouwdoos |