Aiphone GF-2F handleiding
Handleiding
Je bekijkt pagina 28 van 52

- 28 -
DC24V
R1
R2
MODE
EXPAND
STANDARD
R1
R2
R1
R2
R1
R2
R1
R2
R1
R2
R1
R2
R1
R2
R1
R2
1P
NP
1P
NP
1P
NP
1P
NP
1P
NP
1P
NP
1P
NP
1P
NP
1P
NP
1P
NP
1P
NP
1P
NP
1P
NP
1P
NP
1P
NP
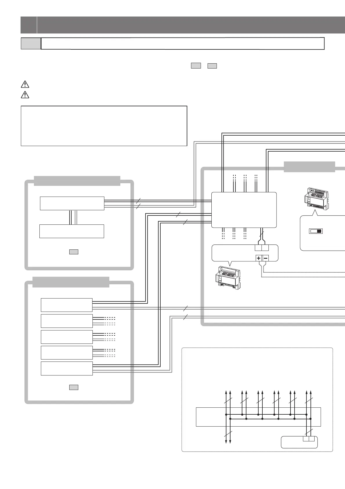
Standard system4-1
Entrance station 1
Entrance station 2
Entrance station 3
Entrance station 4
Entrance station 5
Guard station 2
Guard station 1
Guard station (max. 2)
Entrance station (max. 5)
Video bus control unit
GT-VBC
The following is an example of a basic wiring diagram for the standard system.
* The wiring methods differ depending on the equipment used. Refer to sections
4-2
to
4-4
for the detailed wiring diagrams of entrance
stations, guard stations, and residential/tenant stations.
Each pair of wires should be in a separately jacketed cable (audio, video, and power wiring).
To prevent shorts, unused cables should be insulated.
NOTES:
• Do not use the unused terminals and ports for other purposes.
• In order to prevent miswiring, label both ends of each cable with the unit
and terminal names to which they are to be connected.
• For connecting other manufacturers’ products, refer to the instruction
manuals for those products.
* Refer to section
4-3
for detailed
connection diagrams.
* Refer to section
4-2
for detailed
connection diagrams.
Common area
Bus control unit
GT-BC
DP (Distribution Point)
DP
GT-BC
*
1
*
1
:
DP (Distribution Point) wiring example
• When using a distribution terminal block, it is not provided
by Aiphone except for Europe and North America.
• After making connections, be sure to check that there are
no disconnected or loose parts.
4 WIRING
Bekijk gratis de handleiding van Aiphone GF-2F, stel vragen en lees de antwoorden op veelvoorkomende problemen, of gebruik onze assistent om sneller informatie in de handleiding te vinden of uitleg te krijgen over specifieke functies.
Productinformatie
Merk | Aiphone |
Model | GF-2F |
Categorie | Niet gecategoriseerd |
Taal | Nederlands |
Grootte | 9766 MB |
Caratteristiche Prodotto
Kleur van het product | Bruin |
Aantal per verpakking | 1 stuk(s) |
Merkcompatibiliteit | Aiphone |
Type product | Frame |