Aiphone GF-2B handleiding
Handleiding
Je bekijkt pagina 40 van 52

- 40 -
MAIN DC24V
A2
A1
A2
A1
A2
A1
A2
A1
A2
A1
A2
A1
A2
A1
A2
A1
A2
A1
A2
A1
COMMON1
SUB1
B2
B1
B2
B1
SUB1A
COMMON2COMMON1
R2
R1
R2
R1
R2
R1
R2
R1
R2
R1
R2
R1
R2
R1
R2
R1
R2
R1
R2
R1
R2
R1
R2
R1
R2
R1
R2
R1
CN2
CN2
MODE
EXPAND
STANDARD
OUT
IN IN IN
OUT OUT
MAIN DC24V
2
OUT
1
B2
B1
B2
B1
B2
B1
B2
B1
3 6
1 2 5
A2
A1
A2
A1
A2
A1
MODE
EXPAND
STANDARD
MAIN DC24V
R1
R2
4P
4P
PS24
AC
PS24
AC
PS24
AC
1P
NP
1P
NP
1P
NP
1P
NP
1P
NP
1P
NP
1P
NP
1P
NP
1P
NP
1P
NP
1P
NP
1P
NP
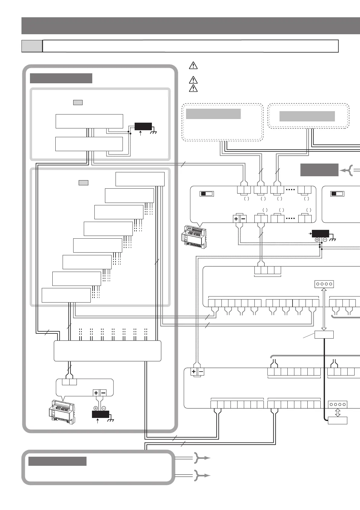
Expanded system4-5
Entrance station 5
Entrance station 6
Entrance station 7
Entrance station 8
Entrance station 4
Entrance station 3
Entrance station 2
Entrance station 1
Guard station 2
Guard station 1
Common trunk line 1
Sub trunk line 1-A
* Use the same method for connecting each common trunk line.
* Make connections in the same
method with the sub trunk line
2-B.
Guard station
* Refer to section
4-2
for detailed connection
diagrams.
Common trunk line 2
DP (Distribution Point)
(Not provided by Aiphone except for
Europe and North America.)
Use two separately jacketed 2 conductor cables for the audio
and video connections.
To prevent shorts, unused cables should be insulated.
Do not connect 2 or more GT-BC units on the same trunk line.
Entrance station
* Refer to section
4-3
for
detailed connection
diagrams.
Video bus
control unit
GT-VBC
* Connector length
40 cm (15-3/4)
Sub trunk line 1-B
To GT-VBX
To GT-VBC
GT-BC
To
Common trunk
line 2
Bekijk gratis de handleiding van Aiphone GF-2B, stel vragen en lees de antwoorden op veelvoorkomende problemen, of gebruik onze assistent om sneller informatie in de handleiding te vinden of uitleg te krijgen over specifieke functies.
Productinformatie
| Merk | Aiphone |
| Model | GF-2B |
| Categorie | Niet gecategoriseerd |
| Taal | Nederlands |
| Grootte | 9766 MB |
Caratteristiche Prodotto
| Kleur van het product | Zwart |
| Gewicht | - g |
| Montagewijze | Muur |
| Aantal per verpakking | 1 stuk(s) |
| Merkcompatibiliteit | Aiphone |







